• Log In
  • Log In
Science Leadership Academy @ Center City
Science Leadership Academy @ Center City Learn · Create · Lead
  • Students
    • Mission and Vision
  • Parents
  • Community
    • Mission and Vision
  • Calendar

Kevin Le Public Feed

Kevin Le Capstone

Posted by Kevin Le in Capstone - Kamal - Wed on Thursday, May 19, 2016 at 1:06 pm
My friends and I came together and wanted to help students in math. So we brainstormed ideas and came up with a Peer Tutoring program. The goal of this program is to bring teens together and be able to teach one another without the fear of being in a classroom or asking for help. Most of the time students feel less pressured when they are around their friends asking questions rather than their teachers. The goal of this program is be a teaching and leadership experience project. We sent out a survey of whomever wanted to be apart of our program and then afterwards we had to figure out how to pair up the stronger math students with the weaker math students. The idea is for the stronger students to help the people who struggle to bring their grade up. We wanted this to be a bonding experience also. By doing this project, I learned that working with students you have to give them freedom but not too much or they will feel overwhelmed and not be motivated to do any work. By the end of this project, I hope to see my students grow and become better learners. Also, to see their grades increase a letter grade hopefully.

Bibliography here
IMG_9016
IMG_9016
IMG_5602
IMG_5602
Be the first to comment.

Steroids? Addicting?

Posted by Kevin Le in Science And Society - Best - E on Monday, April 11, 2016 at 9:03 pm
Science

Steroids usage can be mistaken for a lot of things. It can be used for medical purposes or to enhance your body. Anabolic steroids are synthetic variations of the male sex hormone testosterone. Steroids can also treat diseases that cause muscle loss, such as cancer and AIDS. But some athletes and bodybuilders abuse these drugs to boost performance or improve their physical appearance. So when using steroids there are three different types of ways you can use them which is by cycling, pyramiding, and stacking. Abuse of anabolic steroids has been linked with many health problems. They include Acne, Breast growth and shrinking of testicles in men, Voice deepening and growth of facial hair in women, High blood pressure, Heart problems, including heart attack, Liver disease, including cancer ,Kidney damage, and Aggressive behavior. There aren’t many short term effects but there are many long term effects. Even though anabolic steroids do not cause the same high as other drugs, they can lead to addiction.  


Society

This impacts society because if you don’t consult with your doctor or anyone before using steroids then you could potentially messing up your body. People just want to fantasize about having that great body and will always take the easier route. There are so many effects that could happen and harm users therefore it is a very crazy drug that should be used carefully. All these athletes and bodybuilders use steroids and sometimes they go crazy on it.


Self

I personally don’t think steroid usage is something that should be allowed. If you want the body then just work for it and eat right. It’s not that hard it is just that people are lazy. I personally work out on a daily basis and I see the results you just have to put a little time in every day and the results will come quicker than you think.


Link to slideshow

https://docs.google.com/presentation/d/1i416c3d3nvy9hpBiPRlA-oMPePTQEzJTcbilkpSdggw/edit?usp=sharing


References:


Anabolic Steroids. (n.d.). Retrieved April 1, 2016, from https://www.drugabuse.gov/publications/drugfacts/anabolic-steroids


Anabolic Steroids: MedlinePlus. (n.d.). Retrieved April 1, 2016, from https://www.nlm.nih.gov/medlineplus/anabolicsteroids.html


Steroids: What Pro Bodybuilders Are Really Using. (n.d.). Retrieved April 1, 2016, from https://www.t-nation.com/steroids/steroids-what-pro-bodybuilders-are-really-using

Be the first to comment.

The Bay of Pigs Invasion. Cuba VS America

Posted by Kevin Le in American History - Jonas - C on Thursday, March 26, 2015 at 8:25 am
Bay of Pigs Infographic
Our topic focused on the Bay of Pigs Invasion, why it happened, and how it affected the relations between Cuba and the United States. We chose this topic because it was the largest factor in the breaking of diplomatic relations between the two countries. 
3 Comments

Andrew Jackson "People's President"

Posted by Kevin Le in American History - Jonas - C on Wednesday, January 28, 2015 at 7:04 pm
My website explains all about Andrew Jackson's life. You can learn more about why he was called the People's president by reading the information in my website below. Andrew Jackson impacted the lives of many people and changed perspective on how government and congress work. He also started up the 2 party system. Andrew Jackson really helped make America where it is today! Hope you like the website !


Website:

http://65444312.nhd.weebly.com 
1 Comment

Book Review: Fight Club

Posted by Kevin Le in English 3 - Rami - D on Tuesday, November 4, 2014 at 7:56 pm

Imagine having two personalities that stick with you, your entire life but you just never knew. Everyone lives in their own world but there are people around them. We all get confused about what’s going on in our lives or what is going to happen next. Fight club give us a story about Tyler Durden, a guy who spends his free time crashing support groups for the dying, a waiter and projectionist with plans to screw up the world.

Born February 21, 1962, Charles Michael Palahniuk spent his early childhood living out of a mobile home in Burbank, Washington. His parents, Carol and Fred Palahniuk, got divorced when he was fourteen, leaving Chuck and his siblings to spend much of their time on their grandparent’s cattle ranch. In 1980 he graduated from Columbia High School in Burbank, winning the award for “Most Wittiest” in the process. Some regard this award as the catalyst for his nascent interest in writing, but according to Chuck, that honor belongs to Mr. Olsen, his fifth grade teacher. Chuck attended the University of Oregon, graduating with a BA in journalism in 1986. He worked as a journalist for a local Portland newspaper, but soon grew tired of the job. He then became a diesel mechanic, spending his days repairing trucks and writing technical manuals. “It was during this time that Chuck experienced much of what would become fodder for his early work, including working as an escort for terminally ill hospice patients and becoming a member of the notorious Cacophony Society. Said to be the inspiration for Project Mayhem in Fight Club.” Chuck’s first attempt at a novel, If You Lived Here, You’d be Home Already was rejected across the board but parts were later recycled for use in Fight Club. There was a dark time in Chuck’s life for a while. Within months, Gerry Howard (the editor at WW Norton) convinced the higher-ups to take a chance on the writer, and Chuck soon had a book deal with a major publisher. He then went on to turn Fight Club into a movie. The film’s popularity made publishers reprint the novel over the next few years. Due to this success, he put out two novels in 1999, Survivor and Invisible Monsters. Choke, published in 2001, became Chuck’s first New York Times bestseller.

The book, Fight Club, starts out like almost any regular story. It is written in a first person view. The events in this book are written in chronological order but don’t let it fool you that it is just like any regular story about a person’s life. It is a bit confusing but thats only the beginning so do not give up. The events that take place in this book are really interesting and  when reading, you should pay close attention.

The language of the book, Fight Club is a bit modern and kind of old. The book is sharply written. Since it is written in the first person perspective, you get to feel the author and characters thought while reading. It feels like you are the main character in the book. While reading Fight Club, you would not think it would turn out the way your mind portrays it will. It doesn’t really follow the basic structure of regulars stories but Chuck Palahniuk does a amazing job with switching it around. We do not know the exact place of where Fight Club takes place but at first we know it is in a house, then in the city.

The book did not fall short of my expectations except when reading the title and looking at the book, but when I started reading Fight Club it beyond exceeded my expectations. The title of the book really has only a small part of the book. The whole story was just brilliant and exceeds where most novels do not. The characters are well developed. The two most important events were the fight club and project Mayhem and those events in the book were described in a way that is notable. The details of the events or things that happen in this book are very well written and kind of fucked up but is interesting. The events are interesting because in the book they are described a little at a time and you're left thinking and trying to put it all together in your head. I would strongly recommend it to people who enjoy action movies, stories about fighting, plot twist endings, and stories about leaders or one person will most likely enjoy the book Fight Club.
Fight Club was written by Chuck Palahniuk. The publisher of Fight Club is W.W. Norton & Company Inc. It was first published in 2005. In the entire book, there are 218 pages. The genre of the book Fight Club is fiction.
1 Comment

2014 National Writing day

Posted by Kevin Le in English 3 - Rami - D on Monday, October 20, 2014 at 2:54 pm

Philly is known as the “City of Brotherly Love”. Philly is a great and bad place. There are so many opportunities in Philly. You learn or see something new everyday. We have the best cheesesteaks here in Philly. It’s crazy to believe that how Philly has so many amazing sights and historical events that took place here.

There are many parts of Philly, such as Southwest, South, West, North, Northeast Philly. Each place has it own feeling.

In Philly, the people here are love their sports team, whether it is basketball, football, hockey or baseball. Their is like a special bond between the fans.

The food in Philly is the best. Everywhere you go, there will always be a food store.


I lived in Philly my whole life so far and it has been a great experience. It is not just because of the sights here but just everything else about Philly makes it great.

Be the first to comment.

Stereotypes

Posted by Kevin Le in English 2 - Pahomov - E on Monday, March 31, 2014 at 9:30 am

English from kevin le on Vimeo.

5 Comments

Bias Is Not Always The Answer.

Posted by Kevin Le in English 2 - Pahomov - E on Friday, January 24, 2014 at 12:56 pm

Bias is a big part of our world. Everyone is profiling each other based on our appearance or race. Stereotypes are another example of bias because people believe them and they spread all over. There are many things out there that make people of some race seem like they are lousy or weird. There are many examples of where innocent have been wrongly accused of crimes based largely on stereotypes and prejudicial profiling. Some examples of stereotypes and prejudicial profiling leading to unfair treatment of the suspects are the West Memphis Three case, the Central Park Five case, and the Stop & Frisk Program. The judicial system is here to help us, but it often uses stereotypes to profile criminals and these stereotypes often lead to false arrests, which undermine the effectiveness of the judicial system.

The “West Memphis Three” case demonstrates how prejudicial profiling can lead to false arrests and convictions due to stereotypical misconceptions, proving that bias undermines the effectiveness of the system. In the case “West Memphis Three,” the judicial system targeted Damien Echols, Jessie Misskelley, Jr, and Jason Baldwin based on stereotypes. The police and the district attorney’s office accused these boys of murdering the three younger boys, Steven Branch, Michael Moore, and Christopher Byers because of the three suspects’ Satanic beliefs. There wasn’t much evidence that they had on these boys except finding the murder weapon behind one of the boys’ trailers, but they did not have DNA evidence to prove that any of the accused boys had used that knife. Nathaniel Rich, an American novelist and essayist, wrote about the “West Memphis Three” case and said, “The belief that the murders must have been committed by members of a cult was the foundation on which the prosecution built its case. It was, at the time, the most conceivable explanation for the extraordinarily grotesque details of the crime scene, where the bodies of the three boys, were found naked, bound, mutilated, and submerged in a shallow gulley.” The bodies of the three young boys were mutilated. One victim had his scrotum cut off and the skin of his had been removed.  Almost everyone in West Memphis shared the same religious beliefs: baptist. There weren’t many people who believed in satanism in West Memphis. These facts lead to the judge and jury convicting the three suspects because stereotypes had made Satanism a dreadful, violent religion. Stereotypes had made people believe that Satanists sacrifice people. Since the boys had been cut up badly and then a knife was found behind one of the boys’ trailers, it lead them to have a stronger belief that the boy committed the crime. These boys were also outsiders and considered weird by others in their town, and the stereotypes about Satanism made people think the worst about those who were different. The police falsely arrested these boys without DNA evidence and used stereotypical and prejudicial profiling to justify arresting them, which the court system including the judge and jury used to justify the convictions of these boys, thus undermine the effectiveness of the judicial system.

The “Central Park Five” case demonstrates stereotypical profiling based upon race leading to the false arrest of five boys aged 18 and younger proving that it is a problem that racial bias is so effective in getting a conviction. In the “Central Park Five” case, five boys are accused of raping a higher class white female jogger. Four boys were African-American and the other boy was Latino. These five boys were with a group of black males walking through Central Park hanging out and they started making trouble so the cops came. They caught these boys and brought them to the precinct. At the time, there was a lot of crime going on in New York City because crack was introduced and a majority of the people committing crimes were lower-middle class young black males. Eisa Ulen is a freelance journalist and has written for such prestigious magazines and newspapers such as Essence, The Washington Post, and Ms, and had written about the film of the “Central Park Five” case saying, “The film tries to establish that the police coerced these children, lied and told them they would be able to go home if they confessed, and told them what to say on camera about a crime they did not commit. It also presents an argument that the prosecutors ignored obvious discrepancies in the evidence used against the boys.” The detectives that were investigating the body of the jogger had stopped the police from letting the boys go because they believed the boys raped her. Stereotypes in that time had every black or latino male guilty of any crime if they were in range of the scene. The police did not have any real evidence to prove that these boys committed the crime, so they took advantage of them and made them confess to doing the crime that they did not do because the police assumed they were guilty due to racial and stereotypical profiling. This case proves that racial and stereotypical profiling is detrimental to impartiality within the judicial system.

Certain cities have adopted a program called the “Stop and Frisk Program,” which demonstrates the dangers of stereotypical and prejudicial profiling within the judicial system, often leading to false arrests, proving that this kind of program harms the effectiveness of the system. The “Stop and Frisk Program” is basically when police officers stop a person and ask questions and frisk them for any weapons, drugs, etc., because of suspicion. A group of young teenage males were walking to a basketball game and were stopped and frisked because they had been wearing scarves to cover their face that look liked ski makes, and also it was one of the coldest days in Philadelphia. A black teenage male from the group had been sexually assaulted when being frisked by a lady police officer. The female officer pulled his genitals so hard during a patdown that one of his testicles ruptured. He was charged for reckless endangerment of another person, simple assault, and resisting arrest In an article written by Aubrey Whelan, an Inquirer staff writer, wrote about the incident saying “Police say one of the students "caught the attention" of officers stationed near the subway stop. As officers approached, the group scattered.” Stereotypes made police to believe that any group of any race is always suspicious and in the situation above the police were caught by the attention so they believed that something was going on. They quickly made an assumption and profiled these kids upon their race and appearance and took action. This lead to the bias thinking of the police officers because of crimes before happening in groups, such as a flash mob or just vandalizing. Also there is racial profiling involved, even though the program wasn’t made for that, because black and latino are the vast majority of being stopped. The Stop and Frisk Program proves that stereotypes and racial profiling has taken over the bias of police officers.  

The judicial system is a great system that we have and it helps the people in our world, but the people of law enforcement makes it seem an unfair system. There is much racist and stereotypical profiling from the officers. Because of these false arrest and accusations, the lives of people are ruined.


2 Comments

Push to the End

Posted by Kevin Le in English 2 - Pahomov - E on Wednesday, November 20, 2013 at 8:05 pm

I have been playing football since I was little. My mama got me into playing football. Now that I think of it, football changed my life. I don’t know where I would be if I didn’t have football. Football turned me into who I am now. Going into high school, I made Varsity as a runner-back because that was the position I usually played. I made a lot of friends and I was popular. There wasn’t much to complain about. My dad wasn’t around for much of my life, so it was only me and my mama. Let me tell you about my mama -- she is a hard working lady, but even though she was busy she ain’t never miss one of my football games. She always supported me no matter what.

My team was down by 5 points and all we need was a touchdown. We only had 1 minute left in the game and we were on ‘Offense.’ Quarterback said he was going to throw it deep to anyone who was open. I told him “Quit, that bullshit, man, let me run it, I got this- just block.” He said “Okay.”  As I heard the ‘HIKE!’ I ran toward him and got the ball, I followed my teammates then ran off. I broke two tackles-got hit badly-but I caught my balance and then did my signature spin move to the left and ran to the endzone. While I was running to the goal, I felt like I was slowing down but I pushed through. After getting the touchdown, my chest was hurting and my lungs felt like they were about to collapse. I couldn't breathe. I pushed through the pain because I knew I was better than that. But man it felt good to win. Everyone cheered. That had to be my best game in the whole season. Coach told me that there were scouters in the stands watching me play and they said I had some talent. Coach said to me personally after the game, “You got some talent kid. You might be able to play pro-football.”

Yo, that was the best news I ever heard, man. I walked to the locker room to go shower and messed with some of the guys, making some jokes with them. I got to my locker and I fainted.

I woke up in a hospital room and then my mama came into the room screaming and kissing me. I told her, “Chill out ma, I’m fine.” The doctor came into the room and I asked him “What happen to me, Doc?”  He told me when I got hit the impact was really hard on my head and I got a really bad concussion and some brain trauma. Also he told me he found something else about me. He said I had a tumor between my heart and my lungs. I asked him if is there any way to remove it and he said no. I asked him, “Doc, can I still play in the championship game next week?” He said to me, “I wouldn't recommend it-- you could get seriously injured or die. You still can live your life. Your football career might be over.”

I turned to my mama and asked her, “Ma, what do you think I should do?” “You can have a future ahead of you or you can continue to play football. Just know that you might be giving up your life if you choose to play football.”

Do you know what it’s like to hear that your football career is over? I didn’t know what to do. Football makes me who I am. Because of the momentum-- without football, what would I be waking up for everyday? I look forward to waking up every day knowing that I will be out on that field strengthening and supporting my team. I don’t want to give up on my team just like that. I didn’t know what to do….


Be the first to comment.

Never let anyone change you.

Posted by Kevin Le in English 2 - Pahomov - E on Monday, November 4, 2013 at 5:35 pm

Once in a small town lived these wonderful and cheerful people. They had a great life with their leader, Dan. Dan had become their leader because everyone in the town agreed that he had fit the requirements to lead. He would always make smart choices that would benefit everyone. There was not a lot of violence in the town. Everyone got along with everyone else. If there were problems in the town, Dan would always sort it out and make everything better. Dan loved to play with the kids and he had a brother named Luke who looked up to Dan.

For three days a ruler and his army were walking around in the desert in search for settlement. While looking they came across a small town.

“This will be a great place to settle down and take over,” said Matthew, the dictator, to his men.

They walked up to the small peaceful town, and Matthew asked a stranger, “Where is your leader? I need to have a word with him.”

“I will go get him,” said the blacksmith. The blacksmith had gone to summon Dan, and he said to him, “Dan, someone wants to talk to you.”

“Who is it?”

“I do not know. Some strangers came into our town and asked to see the leader.”

“Alright, take me to them.”

“Okay, let’s go,” said the blacksmith. The blacksmith led Dan to the strangers. As they walked to the strangers, Dan was suspicious of the request to see him.  

“Who are you and why have you come here?”

“I am Matthew, and these are my men. We are on a journey to a large town up north to trade. We are in need of shelter, food, and water. Would it be okay if we stayed the night? We will leave the first thing tomorrow morning.”

“Alright, you and your men may stay here but under one condition.You have to set up your own tents and buy your own food, but we will provide you with water, that’s all.”

“Thank you,” said Matthew.

Matthew lied to Dan so that it would not seem suspicious. Dan did not know that Matthew and his men were planning to take over the town and kill him. So Matthew and his men planned a way to take out Dan early in the morning; they wanted to do it in front of everyone so that the whole town would be scared. Later that night, Dan rang the bell, which meant the whole town would meet in a secret location that no one knew except for them. When Dan felt like something was wrong, he held these meetings to protect his people and town from outsiders.

“Everyone, I have called you here tonight to tell you to be aware of the strangers who have come into our town. They have a lot of equipment with them and their leader said it was for ‘trading purposes.’ Do not let your guard down. We do not know if they are dangerous, but we will not take any chances. They are suppose to be leaving tomorrow morning, but something might come up. I am not sure. That’s all I have to say. Thank you for your time.”

They all agreed with Dan because they knew that he was usually right. They all left and went back to their homes after that speech.


“They fell for our trick. Now it’s time to plan out our movement! We have to take out their leader first; he is our main objective. Tomorrow morning, I’ll find him and start a conversation. After a few minutes, I want Mark, William, and Lewis to come up and grab him, then bring him to the bell. Everyone else surround the bell. Once we are there, I will ring the bell. Then we will kill him in front of everybody.”

Everyone witnessed the assassination and it was horrible what happen to Dan. Luke was furious and devastated about how Dan died.

“Everyone, I am your new leader. You will obey me from now on and if you choose not to, you will suffer the consequences,” commanded Matthew.

“We will not listen to you!” yelled a food sales woman.

“Lewis, grab that lady! She will suffer for disrespecting me!” Lewis brought her over to Matthew. They stoned her then cut off her head, arms, and legs. Then they tied her remaining body to the pole and left her there.

“Here is a sign to everyone not to disobey or disrespect us. Since I am now your leader, you will learn to speak my language. You may not speak English anymore; if we hear you speaking it then you will be tortured. Your new language that you will be learning is French. There will be signs to assist you in speaking the language but everyone will be taught it.”

After he was done talking, everyone went back to what they were doing before and talked about the situation. He commanded his army to put the posters and signs around the entire town. After one week, everyone was broken and torn apart. They were so scared of speaking English for the fear of getting caught. They did not know what to do now that they did not have a leader or someone to strengthen them. In that week, someone was caught speaking English and was tortured. It was not like how Matthew killed the lady. This time he burned the man to death.

“Si vous ne voulez pas suivre mes règles, vous serez punis,” said Matthew. Everyone was terrified now. Luke spread the word around to everyone to meet in the secret place that night to discuss the problem because he was afraid to ring the bell.

“We have a crisis on our hands. Matthew has changed our language and lifestyle. We need to do something about this. We will not survive if this keeps going on,” said Luke.

“What do you suggest we do?” said the blacksmith.

“We fight back for Dan, our town, and our language! Everyone will have to fight because we are doing this for ourselves and for everyone in the town! We have a better chance of defeating Matthew and his army if everyone helps.”

“YEAHH!” everyone screamed.   

“Blacksmith, go and prepare weapons for us to use.”

“When will we strike, Luke?” asked the Blacksmith.

“Tomorrow night, we will go in and kill the guards first, then make our way to their leader. Now go back to your homes before he knows something is up.”

The blacksmith worked long and hard to prepare the weapons for battle. Luke was there to help him to help speed up the process.

“Looks like we have enough weapons for everyone,” said the blacksmith.

“Yeah, this should be enough,” said Luke. Matthew’s men were walking by for their morning stroll and they walked past the blacksmith’s shop.

“Comment allez-vous?” said one of the soldiers.

“Je suis bon vous remercie.” responded Luke. The soldier carried on.  

“That was a close one,” said Luke

“Yeah, it was,” said the blacksmith.

Later that night, everybody gathered around the blacksmith’s place and received their weapons.

“Tonight is the night we take back power in our language, our town, and our lives!” said Luke.

Everyone then ran to Matthew and his men’s huts. They started killing all of his men. Cutting their heads off, arms, and stabbing them until they died. They fought for a while. When Luke and the blacksmith went to look for Matthew, they found him trying to escape so they grabbed him.

“You killed my brother. You came into our town and changed everything for us. Now you must suffer.” They started to fight. Luke was wounded, cut in his arm and leg; Matthew was wounded, cut in his arm and chest. During the fight, Luke had been knocked down to the ground.

“Say hi to your brother for me.” As Matthew was about to kill Luke, Luke took his sword and quickly pierced Matthew right through his chest. Then Luke also cut off his tongue because Matthew had done that to his brother, and it is a symbol of their ability to have power of what language they want to speak.

After the battle was finished, ten people died in the town and fifteen were injured. They tossed all of the bodies of Matthew and his men outside the town walls. They buried all of the bodies of their people next to Dan’s body. The townspeople later told Luke to be their leader because he was brave and stepped up when they were in need of help.

“I am honored to be your leader. I will follow in my brother’s footsteps. I know he is proud of what we did and he is looking over each and every one of us.”


Be the first to comment.

La casa del Don Marcos

Posted by Kevin Le in Spanish 1 - Manuel on Thursday, June 6, 2013 at 8:12 am

Mark Bey, cuarenta años.




Mark Bey, Don Marcos o Señor Bey es a mucho trabador. El es muy cariñoso a su alumnos y consultivo. El es alto y profesional. Señor Bey es bastante gracioso y divertido! Estábamos muy feliz a diseño su casa! Su casa está en Miami. Su casa es uno piso. Su casa es muy grande y increíble. Su casa es muy colorido. Su casa está en la ciudad pero cerca la playa, banco, parque, y parada de autobús. Se trata de una casa de ensueño.


400x400
400x400
Screen Shot 2013-06-05 at 8.50.19 AM
Screen Shot 2013-06-05 at 8.50.19 AM

La cocina en su casa es asombrosamente moderno y elegante. Enorme cocina es muy abrir con bastante ventanas igual el pareds. La cocina tiene mucho clearo armarios. El estufa es en el pared con microondas en de arriba. La fregadero es en isleta en centro de cocina.  El refrigerador es extremadamente grande y simple. ¡Qué perfecto!


Screen Shot 2013-06-05 at 8.46.23 AM
Screen Shot 2013-06-05 at 8.46.23 AM

La sala es muy grande. En la sala es dos mesas y cuatro sillas. También un tele muy grande y dos sofás y un espejo. La sala tiene una ventaña grande. Es un buen lugar dormir en la sala. ¡Qué perfecto!    


Screen Shot 2013-06-05 at 8.46.47 AM
Screen Shot 2013-06-05 at 8.46.47 AM

La casa tiene tres cuarto. Cada cuarto es muy grande. La cuarta tiene una cama con una pequeña mesa y una lámpara en la parte superior y una ventaña grande. También tiene clóset grande. Es un buen lugar de dormir. ¡Qué perfecto!

Screen Shot 2013-06-05 at 8.44.02 AM
Screen Shot 2013-06-05 at 8.44.02 AM

La casa tiene tres baños.

El baño es muy pequeño. En baño número tres, un ducha y un espejo. El baño también tiene un ventana. Es un buen lugar limpiar en el baño. ¡Qué perfecto!  

Screen Shot 2013-06-05 at 9.04.30 AM
Screen Shot 2013-06-05 at 9.04.30 AM
​ Piscina dentro es súper grande y profundo. La piscina es 10 profundo. Es un buen lugar de nadar. Es muy refrescante para nadar en la piscina. La piscina es muy relajante.
Screen Shot 2013-06-05 at 8.47.11 AM
Screen Shot 2013-06-05 at 8.47.11 AM
Cancha de tenis es normal. Es simpatico. Es está fuera. Tenis es muy divertido y es buen ejercicio. Es muy divertido con amigos. Es un buen lugar para divertirse. Lo divertido.
Screen Shot 2013-06-05 at 8.49.43 AM
Screen Shot 2013-06-05 at 8.49.43 AM
El jaula de bateo es un máquina. El jaula de bateo es muy grande. El jaula de bateo tiene un neto. En el jaula de bateo tú golpear pelotas de béisbol. Es un buen lugar jugar en el jaula de bateo. ¡Qué! perfecto!
Screen Shot 2013-06-05 at 8.52.46 AM
Screen Shot 2013-06-05 at 8.52.46 AM

El garaje es pequeño y tiene un mota. También un bici en el garaje. Es un buen lugar trabajador en el garaje en bici y moto. En el garaje dos ventañas y tres estante y cinco cajas. El garaje es muy conveniente y bien es genial para guardar cosas. !Qué perfecto!

Screen Shot 2013-06-05 at 9.15.49 AM
Screen Shot 2013-06-05 at 9.15.49 AM

!Qué perfecto!







Esto de lujo casa tener diseñado por Kristina,William y Kevin.
Be the first to comment.

Domestic Animal Abuse

Posted by Kevin Le in English 1 - Kay on Thursday, May 2, 2013 at 10:41 am
Be the first to comment.

Negative Space Reflection/Blog:

Posted by Kevin Le in Art - Freshman - Hull on Thursday, May 2, 2013 at 10:15 am
  A. What is negative space (explain this concept to a fourth grader that has never heard of it) 
Negative space is the space around the object that is not being used or in between it.


    B. Explain how you found negative space in 1. your cut out?, 2. in your still life drawing?

I found negative space because when I was cutting out the paper I saw the spaces that are blank where the negative space could be and the positive space. Also when I was drawing the objects I saw the spaces in between the objects.

    C. Why does it help an artist to see in negative space?

It helps them draw better and probably with 3D. 

    D. Does seeing in negative space enhance drawings, why or why not?

Yes, it does enhance their drawings because it looks better and cool. It brings out the color in the picture.


IMG_9095
IMG_9095
IMG_8832
IMG_8832
IMG_2905
IMG_2905
IMG_4300
IMG_4300
Be the first to comment.

Final Perspective Drawing-Blue Stream-2013

Posted by Kevin Le in Art - Freshman - Hull on Saturday, April 20, 2013 at 7:30 am
a. What is one thing that your learned specifically that you did not know before.
I learned how to do one point perspective. I did not know anything about that topic before. 
b. How did leaning this thing make your drawings better.
Understanding this topic made drawing easier for me. I can understand 3D drawing now. 
c. If you did this assignment again, what would you do differently?
If I could do this assignment over, I would just make it better and nicer. I would do the stools over because they are only okay, but I want it to be perfect. 
d. What is your advice to someone who has never drawn a one point perspective drawing before?
I would tell them to have patience and just take your time. Also I would remind them that you would have a lot of mistakes. 
e. What resource helped you the most and why?
The resources that helped me were my friends and my art teacher. They helped me a lot and give me pointers on the drawing and how I could make my drawing better. Also the powerpoint that our teacher provided us with helped a lot.
IMG_0795
IMG_0795
Be the first to comment.

Nuestras Actividades

Posted by Kevin Le in Spanish 1 - Manuel on Wednesday, March 6, 2013 at 8:26 am
Mi nombre es Kevin Le. Tengo 15 años. Soy bastante activo. Es por eso que cuando tengo tiempo libre practico deportes. Por lo tanto yo como mucho todas las días. Me encanta dormir y esuchar música. Así que después de las clases duermo. 

  Mi amigo es Huzaifah. Tiene 14 años. El es muy activo. Es por eso que le gusta practica deportes. El es encanta com
Be the first to comment.

E1 U4 Band D

Posted by Kevin Le in Spanish 1 - Manuel on Friday, February 15, 2013 at 12:20 pm


Mi nombre es Kevin Le. Tengo quince años. Soy estudiante de Science Leadership Academy. Science Leadership Academy es en Filadelfia. Está cerca del centro de la ciudad. Es una escuela muy pequeña y divertida. Hay quinientos estudiantes. Hay treinta y cuatro facultad y veinte y cuatro profesores también nosotros cinco pisos. Tenemos muchos deportes como hipódromo, fútbol, baloncesto, béisbol y último frisbee. Tenemos computadoras. Participó en último frisbee porque es muy divertida.

Tengo las clases de Inglés, Matemáticas, Bioquímico, Historia, Español, Ingeniero, Arte, y Almuerzo. Me gusta la clase de Inglés porque es muy interesante y divertido. En la clase de Inglés hacemos activadas y leemos libros.También me gusta la clase de Ingeniero porque muy divertido. En la clase de Ingeniero nos divertimos y hacemos activadas. No me gusta mucho es historia porque es muy aburrido y no divertido. Nosotros necesario el libro, el lápiz, la pluma, la computadora, la carpeta, la mochila, y la calculadora. Para tener éxito en esta clase de inglés. Tenemos que prestar atención. Necesitamos el libro, la pluma, la computadora, el libro y la mochila. Es requerido a ir a clase. Es importante a escuchar porque sú ser posible no entender.

Él profesor VK enseña Ingeniero. Él profesor VK  es muy activo y también es gustar comer. Es muy deportista. Es muy divertido y inteligente. La Srta. Manuel enseña Español. La Srta. Manuel es cómica, boba y baja. La Srta. Manuel es muy inteligente. Él profesor Kay enseña Inglés. Él Señor Kay es bajo y cómico. Es muy deportista. Él Señor Kay es extraño. La Señora Hull enseña Arte. Ella es muy cómico y inteligente. La Señora Hull le gusta comer y muy artística.

Science leadership academy es el mejor escuela y es muy divertido. Me gusta el comunidad. También la computadoras. Lo que más me gusta de SLA es a mucho de trabajar. No me gusta nada trabajar pero es fácil. Science Leadership Academy es muy divertido y súper ¡genial!. También es conocimiento medio ambiente. SLA es a realmente fabuloso escuela.


8 Comments

E1 U4 ¡Mi Escuela es divertido!

Posted by Kevin Le in Spanish 1 - Manuel on Friday, February 8, 2013 at 12:05 pm

Mi nombre es Kevin Le. Tengo quince años. Soy estudiante de Science Leadership Academy. Science Leadership Academy es en Filadelfia. Está cerca del centro de la ciudad. Es una escuela muy pequeña y divertida. Hay quinientos estudiantes. Hay treinta y cuatro facultad y veinte y cuatro profesores también nosotros cinco pisos. Tenemos muchos deportes como hipódromo, fútbol, baloncesto, béisbol y último frisbee. Tenemos computadoras. Participó en último frisbee porque es muy divertida.

Tengo las clases de Inglés, Matemáticas, Bioquímico, Historia, Español, Ingeniero, Arte, y Almuerzo. Me gusta la clase de Inglés porque es muy interesante y divertido. En la clase de Inglés hacemos activadas y leemos libros.También me gusta la clase de Ingeniero porque muy divertido. En la clase de Ingeniero nos divertimos y hacemos activadas. No me gusta mucho es historia porque es muy aburrido y no divertido. Nosotros necesario el libro, el lápiz, la pluma, la computadora, la carpeta, la mochila, y la calculadora. Para tener éxito en esta clase de inglés. Tenemos que prestar atención. Necesitamos el libro, la pluma, la computadora, el libro y la mochila. Es requerido a ir a clase. Es importante a escuchar porque sú ser posible no entender.

Él profesor VK enseña Ingeniero. Él profesor VK  es muy activo y también es gustar comer. Es muy deportista. Es muy divertido y inteligente. La Srta. Manuel enseña Español. La Srta. Manuel es cómica, boba y baja. La Srta. Manuel es muy inteligente. Él profesor Kay enseña Inglés. Él Señor Kay es bajo y cómico. Es muy deportista. Él Señor Kay es extraño. La Señora Hull enseña Arte. Ella es muy cómico y inteligente. La Señora Hull le gusta comer y muy artística.

Science leadership academy es el mejor escuela y es muy divertido. Me gusta el comunidad. También la computadoras. Lo que más me gusta de SLA es a mucho de trabajar. No me gusta nada trabajar pero es fácil. Science Leadership Academy es muy divertido y súper ¡genial!. También es conocimiento medio ambiente. SLA es a realmente fabuloso escuela.



Be the first to comment.

Mis Seres Queridos

Posted by Kevin Le on Thursday, January 10, 2013 at 8:55 pm
Intro:
¡Hola! Bienvenidos y Disfruta!

Yo:
Me llamo Kevin. Soy muy deportista y súper alto. Soy de filadelfia. Soy bastante perezos. Mi cumpleaños es catorce de septiembre. Mi famila es grande. 

Ella:
Su nombre es kristina. Ella es muy inteligente y le encanta Adam Levine. Ella es tampoco muy sociable y trabajadora! La quiero porque ella es mi mejor amigas y siempre me ayuda. 

Ellos:
Su nombre es Christian, Mike, Ameer. Son es muy bajos tambien cómicos. Les gusta jugar videojuegos y practicar deportes. Me caen bien por que son es muy comico. 

Ellas:
Su nombre es Gabby y Bella! Gabby es muy boba y g
uapa.Bella es la misma como Gabby.  Ellas son los dos muy inteligente y talentosas! La quiero porque es boba y loca.


Nosotros:
Su nombre es Nagee y Kevin. Nagee es muy sociable y cómico. Le fascina comer y dormir. El pelo nergo. El es 14 años. Nos llevamos bein porque nos gusta lo mismo. 

Conclusion:
Gracias por ver mi Projecto! ¡Adíos!
Be the first to comment.

Adivina!

Posted by Kevin Le in Spanish 1 - Manuel on Thursday, December 13, 2012 at 8:31 am
El pero nergo y rizado. Los ojos café. Es muy Boba, extraña, y loca. 
1.Lizzie
2.Bella B.
3.Kevin Le
706281_180001772138316_735305483_o
706281_180001772138316_735305483_o
0ky60j45xza4hyjfv2na_reasonably_small
0ky60j45xza4hyjfv2na_reasonably_small
Photo on 11-26-12 at 2.54 PM #2
Photo on 11-26-12 at 2.54 PM #2
1 Comment

Kevin Le

Posted by Kevin Le in Technology- Freshmen - Hull on Tuesday, December 4, 2012 at 10:33 am
Hi, guys my name is Kevin Le. I made it like this because these pictures describe what I like and love to do. People and billboards influenced in making me presentation because "Presentations are a 'glance media' and should let the reader have a glance and be able to catch the idea of what you saying easily.

Reflection: 
I learned to make the slide appealing and make sure the pictures are not pixelated. I also learned to make the slide not have not to much info but just enough. Also to make the font big enough so people can read it.
http://www.presentationzen.com/presentationzen/2008/08/learning-from-the-design-around-you-ikea.html
Kevin Le
Kevin
3 Comments

Kevin, letter

Posted by Kevin Le in Spanish 1 - Manuel on Friday, November 30, 2012 at 11:57 am

Querid@

¡Hola! Buenos Dias! Saludos desde Filadelfia. ¿Qué pasa? Me Llamo es Kevin. Soy asiático y una mezla de razas.¿Cuándo es tu cumpleaños? ¿Cuantos años viernes tú? Soy Tengo quince años. Mi cumpleaños es catorce, de septiembre. Soy de Filadelfia y se conoce como “La Ciudad de Amor Fraternal.” También Filadelfia es una ciudad grande ¿Qué tiempo hace hoy en ____? En Filadelfia mucho frío! ¿Cómo eres tú? ¿Qué te gusta hacer? Soy muy Alto y bastante cómico también muy bobo. Me encanta practicar deportes, y tú? Me encanta comer. Me gusta escuchar música, y tú? También me encanta dormir! Bueno, me voy porque tengo que comer. ¡Hasta luego!  


Con cariño,
Kevin
   





Be the first to comment.

"Mis favoritos"

Posted by Kevin Le in Spanish 1 - Manuel on Wednesday, November 28, 2012 at 7:35 am
Screen Shot 2012-11-28 at 8.31.25 AM
Screen Shot 2012-11-28 at 8.31.25 AM
Screen Shot 2012-11-28 at 8.33.58 AM
Screen Shot 2012-11-28 at 8.33.58 AM
1 Comment

Lebron James

Posted by Kevin Le in Spanish 1 - Manuel on Friday, November 23, 2012 at 2:49 pm
imgres-1
imgres-1
​Se llamo Lebron James. Tiene viente y siete años. El es de Ohio, Akron pero vive en filadelfia. Su cumpleanos trienta, deciembre 1984. Le gusta MUY practicar deportes. él es súper cómico también alto. Le fascina muy comer. Le fascina estar de vago con mi familia. Es sociable también es moreno.
Be the first to comment.

En qué mes estamos? (which month is this?)

Posted by Kevin Le in Spanish 1 - Manuel on Wednesday, October 24, 2012 at 6:34 pm
​Explanation:
In order to ask/tell someone what today's date is or what's the month you need to know
    -The months
    -How to pronounce the months
    -How to spell the months

   -The dates

Here is a site that will help you pronounce the months better and learn them.

*In Español the first letter in the months are always miniature they are never upper case. The first letter in the days of the week are also lower case and the week starts on Monday not Sunday. Also in Español the date is first then the month, then the year. (Ex. Date/Month/Year)  

Here are some words you might want to know
-la semana=The Week
-el mes=The Month
-el año=The Year

The Months








Screen Shot 2012-10-24 at 6.22.13 PM
Screen Shot 2012-10-24 at 6.22.13 PM
The Dates
Explanation:

To tell someone the date you need to know how to count to 31, what to say first day or month, and how to say the days of the week.

In spanish you always say the date day/month/year.


How to count to 31:

0 = cero      10 = diez            20 = veinte     30 = treinta 

1 = uno      11 = once           21 = veintiuno 31 = treinta y dos

2 = dos      12 = doce            22 = veintidos

3 = tres       13 = trece           23 = veintitres

4 = cuatro   14 = catorce        24 = veinticuatro

5 = cinco    15 = quince         25 = veinticinco

6 = seis      16 = diez y seis     26 = veintiseis

7 = séte      17 = diez y sete    27 = veintiséte

8 = ocho     18 = diez y ocho  28 = veintiocho

9 = nueva    19 = diez y nueva 29 = veintinueva

Here is a game that can help you improve on your dates.

3 Comments

¡Hola! How to communicate with a exchange student from Costa Rica.

Posted by Kevin Le in Spanish 1 - Manuel on Wednesday, October 24, 2012 at 8:29 am
Explanation
In order to communicate with an exchange student you must know
-How to ask how they are doing in español 
-How to reply back to them in español

-How to pronunce the words right
-How to say goodbye
-How to say your name 

These are some ways of saying goodbye in Español
Words                                               Meaning
-¡Adiós!                                            Bye!
-¡Hasta luego!                                   See you later!
-¡Hasta pronto!                                 See you soon!
-¡Hasta mañana!                               See you tomorrow
-!Qué le vaya bien!                           Have a good one!


These are some words that describe how you are feeling
Words                                            Meaning
-enfermo/a                                      Sick
-cansado/a                                      Tired
-tranquilo/a                                     Chill
Contento/a                                      Happy


*The male would say the word with an "o" at the end where as the female would say it with a "a" at the end of a word. Also you would say the formal words to adults or like the president to show respect. 


Here are some flash cards that can help you understand the words better and hear them.

Screen Shot 2012-10-24 at 5.39.00 PM
Screen Shot 2012-10-24 at 5.39.00 PM
Be the first to comment.

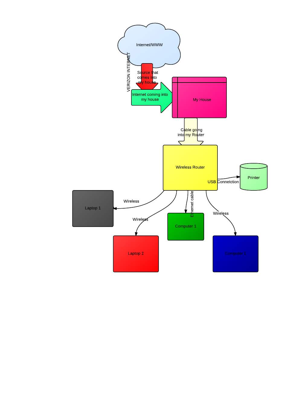
Le Kevin Lucid chart Home Network

Posted by Kevin Le in Technology- Freshmen - Hull on Tuesday, October 16, 2012 at 11:46 am
  ​This chart is the chart of my home network. This is how it spreads throughout my house and the electronics that we have. My home network has laptops, computers, and phones, connected to it and they use the internet. It also is very organized.

My OMG MOMENT was when I learned some pretty interesting things about the internet like how it connects from places and how fast it sends packets throughout the web. Also I've learned the internet can do some fascinating things. The internet is like a spider web, because there are some many things connected to each other. 

If I was teaching someone about their home netweork, I would tell them to protect their internet with a password so no bots or random people can use their internet. I would tell them to organize their LAN so it's not messy. I would also tell them to see if their internet comes into their house by a cable or phone line. Also I'd tell them to know their Internet Service Provider.
KevinLeLucidHomeChart (1)
KevinLeLucidHomeChart (1)
Be the first to comment.
RSS
Science Leadership Academy @ Center City · Location: 1482 Green St · Shipping: 550 N. Broad St Suite 202 · Philadelphia, PA 19130 · (215) 400-7830 (phone)
×

Log In