• Log In
  • Log In
Science Leadership Academy @ Center City
Science Leadership Academy @ Center City Learn · Create · Lead
  • Students
    • Mission and Vision
  • Parents
  • Community
    • Mission and Vision
  • Calendar

Ali Ahmed Public Feed

Globalization in Philadelphia - Ali Ahmed

Posted by Ali Ahmed in Globalization - Laufenberg on Saturday, May 26, 2012 at 12:08 am
​Here is a link to my project..
Be the first to comment.

SLA TIPS INTERACTIVE Ali Ahmed

Posted by Ali Ahmed on Friday, May 25, 2012 at 3:03 pm
An interactive made in keynote with the purpose of provided a user-friendly option to self-servicing minor laptop problem. s

With the use of input from upperclassmen of our school, this keynote was made addressing the problems they once had and the fixes they went through. This interactive is intended to ease these processes by taking the failures  experienced by us and alleviating them for future students. This project will have room for expansion as the years go on as technology changes and it would be optimal if a new student could carry this over in a future year.

Click Here to download the file:
https://docs.google.com/open?id=0BxpIBHWh-l4SNHoxeC11TjlHLUE
Screen Shot 2012-05-25 at 3.03.34 PM
Screen Shot 2012-05-25 at 3.03.34 PM
Tags: Capstone2012, "Capstone2012", Capstone 2012
Be the first to comment.

Bangladesh vs. Burma by Ali Ahmed

Posted by Ali Ahmed in Globalization - Laufenberg on Friday, March 23, 2012 at 7:28 pm
Click here to view full pdf

The two countries I focused on were Burma and Bangladesh both situated in Southwest Asia. They both share similar weather and costal waters resulting in similar environmental and climate problems but could not differ more in how the countries have used this landscape. Both countries have their problems of social and political instability, making an interesting study comparison through the five point framework. It required me to do specific research helping me better understand the individual impacts of the topics. I had to put credit to my sources and find ways to show my information as well as tell it. I would have wished to incorporate more forms of media and make it more interactive. Though, I was limited I think that my presentation is a good "launch pad" for readers to learn more about these two interesting countries.
Be the first to comment.

World of 100 Ali Ahmed

Posted by Ali Ahmed in Globalization - Laufenberg on Friday, February 10, 2012 at 12:29 pm
​Ali Ahmed

Poverty of 100
Screen Shot 2012-02-10 at 1.18.27 PM
The graph above is a representation of my guess, m classes average guess and the actual answer of how many people live in poverty (less than 2usd/day). I held a much more realistic view than the res of my class in the statistic. I know that the unfortunate are a dominant amount of people but I know that our world has moved in the direction where labor in general is needed more and more and even if they are not getting paid much, 2 dollars isn't much at all. The statistic is still staggering. 48% of people in poverty is still a horrible statistic and is suprising for our day in age.   

Screen Shot 2012-02-10 at 1.17.48 PM  
One statistic that I felt really confident about was drinking water. I know that there have been huge leaps in cheap humanitarian alternatives to drinking water. What I did not expect was the huge leaps in such advancements. To achieve such a record is amazing, The class were pessimist with these statistics I guess I expect more of the world community.

Screen Shot 2012-02-10 at 1.21.04 PM

As with the water statistic this one suprised me similiarly. I knew electricty has become much more accesible but advances have become surprising, and as with the water statistic the class was full of pessimists. We are getting to a point where things we take for granted are being taken for granted elsewhere and this creates an illusion that we live the same. Just because you have electricity doesn't means it's on 24 hours a day nor do you have the supplies to actually use it. These statistics are skewed as are all stats but I like that these stats can even be justified. This wasn't possible ten years ago. Maybe in ten years there stats will be real.









Be the first to comment.

McLove Not War: A New Kind Of Burger!

Posted by Ali Ahmed in Reading, Writing, and Rising Up - Rami on Friday, January 20, 2012 at 7:48 am
Jobe, Tim, Ali​

1) We are marketing the McLove Burger. A new burger for McDonald's that brings people together. It is a parody of how McDonald's and other fast food chains present their restaurants and food as something that can easily be shared by people of every kind of origin and belief together.

2) Our audience is anyone old enough to have seen the McDonald's Ad's and recognize that these diverse ethnic groups sharing a meal at McDonald's doesn't accurately portray reality. And of course recognize the various famous figures we use in our images.

3) Because one it's humorous and the figures are very easily recognized which can easily draw people attention to the images.

4) We would have chosen/modified some of the people and images used in our selections.

Screen Shot 2012-01-20 at 8.45.32 AM
Screen Shot 2012-01-20 at 8.45.32 AM
Screen Shot 2012-01-20 at 8.46.01 AM
Screen Shot 2012-01-20 at 8.46.01 AM
Screen Shot 2012-01-20 at 8.46.17 AM
Screen Shot 2012-01-20 at 8.46.17 AM
Screen Shot 2012-01-20 at 8.46.32 AM
Screen Shot 2012-01-20 at 8.46.32 AM
Screen Shot 2012-01-20 at 8.46.44 AM
Screen Shot 2012-01-20 at 8.46.44 AM
3 Comments

C-Span Competition 26th Amendment

Posted by Ali Ahmed in American Government - Laufenberg on Thursday, January 19, 2012 at 9:38 pm
Will,  Ali and Tim

Link to Will's page

https://www.scienceleadership.org/blog/The_26th_amendment_-_StudentCam_Benchmark

We chose this amendment because it heavily related to our current lives as we are around the age where voting has become a factor. The project allowed for creativity and I liked that but I mostly enjoyed finding relations that I never new existed. The biggest problem was finding c-span footage that fit the criteria of what I needed. It seemed like either the quality was to different from our video or the footage wasn't entirely related to us. The project could be improved by sorting c-span footage by amendment. This would allow for less cryptic research required. The product was had many different points but I would have liked to have had more interviews. It was hard finding people educated on our topic. I wish we had spent more time on the filming stage or at least chose a warmer day so we could have gone outside. I am glad I learned about this amendment and it taught me how the government makes changes actually based from the will of the people. I will be waiting for the next one and see if this is still true.
Be the first to comment.

Prometheus vs. Mayo Scotus Post

Posted by Ali Ahmed in American Government - Laufenberg on Wednesday, December 21, 2011 at 8:21 am
​Ali Ahmed
g96084g65p07

vs.

200px-Mayo-clinic-logo

Prometheus vs Mayo is a case whose controversy stems from the limits of patent laws that have been debated for over the last 10 years. Prometheus is a company that produces metabolic blood tests. Prometheus believed that they could patent correlations between results from their type of blood test and how doctors could diagnos of the tests to give make judgement on prescripcion dosages.. Mayo is a company that also produces blood tests. Prometheus saw that doctors were using other blood tests to make these same correlations and instead of going after the doctors attacked the blood test they patented their the correlation. The state of California didn't allow the patent to stand becuase they believed it was not patentable. Soon after the patents was allowed again under the Federal Circuit. 


Mayo didn't believe this patent was legitimate and brought it to the Supreme Court. They were challenging the court ruling that the Federal Circuit passed. Mayo believed that the patent didn't fall under of the catagories required under a patent, "any new and useful process, machine, manufacture, or composition of matter, or any new and useful improvement thereof". This problem also arose earlier in the decade when computer algorithms were trying to be patented. Does a correlation fall under a patentes requirements? 

The supreme seems to be siding on the side that it doesn't. From the proceedings in december, it was evident that patent was way too broad. In opposed to patenting actual correlations in dosage number, which the Supreme court said would have passed, they patented the idea that their is a correlation. The problem is that it is just an idea. If the Supreme court makes a definitive decision on what a patent actual is, it will eliminate cases like this. I think the Supreme court will probably vote against the patent. I also hope they make specifics as to how their patents would have actually qualified I hate seeing cases where the ideas so general are patented so that a company can exclude competitors. 


Be the first to comment.

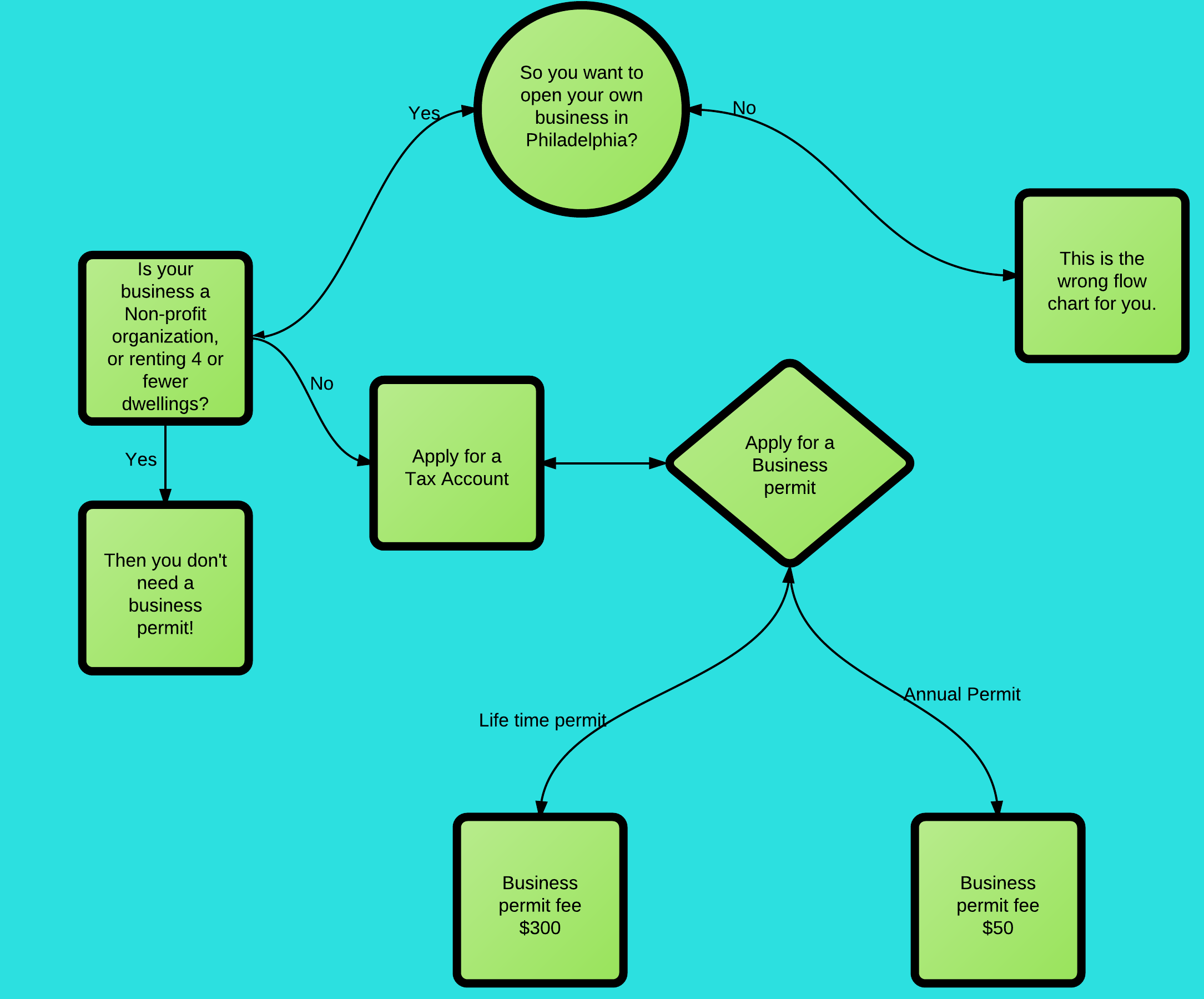
Attaining a Business Permit In Philadelphia

Posted by Ali Ahmed in American Government - Laufenberg on Thursday, December 8, 2011 at 9:29 am
HowToGetABusinessPermit
HowToGetABusinessPermit
The flowchart focuses on the process towards attaining a business permit in the city of Philadelphia. The process is relatively straightforward once the person figures out what they want to do with their business. Before starting the process the one determines if their business is required to fill out an application. Charities or less than four residential spaces being rented, the application is not necessary. From there it is once files for a tax accounts and gets all their economic records on hand. The application for a business permit has many safeguards to protect against fruad so legal documents, social security, birth papers are also required to go through the process smoothly. Filing the actual application is an easier step once well prepared. As long as one has all their records it can be done in one sitting. Also one must decide how long they intend to have the business. The application fees change from annual to lifetime dependent on a persons preferences. If one plans on having a business longer than 6 years it is worth filing the lifetime application. The only real problem with the application is how vague some of the circumstance under which you do not have to fill it out are understated. The terminology used to excuse some from the application should be further up in the application. I'd question whether money would be refunded for an un-required application. Perhaps it is understated to give people more time to understand what the actually want to invest in. The application is paired with an explanation of each aspect in the form. This is probably a result of the former problems with the process.
Be the first to comment.

Lobbying Pro Patient Protection and Affordable Care Law #3

Posted by Ali Ahmed in American Government - Laufenberg on Friday, November 25, 2011 at 9:27 pm
hcan_480


The Patient Protection and Affordable Care Law is coming into play more
and more as pieces of the law continue to pass. As of Oct. 1st, The
Independent Payment Advisory Board, a group dedicated to finding ways to
rid the medicare system of waste and making it more efficient, began to
receive funding. While in the coming year, many new affects of the law
will begin to come in to play, such as promoting health providers to
group for more efficient care and requiring  government health
organizations to record statistic on racial and economic groups
receiving health care in order to better organize their efforts. A
timeline of the implementation of the act can be found in the link here.

Having been dubbed "Obamacare" the law has been receiving relatively
positive feedbacks amongst the public. In response, cnn polls have resin
in support towards the law although 52% still want to repeal. This is a
6% drop from the last poll and from a high of 59% last march. As more
affect of the law are being felt are beginning to judge it fairly. Most
people still don't know what's in the bill as most are blinded by the
heavy allegations of it might not being constitutional.


undo_obamacare-e1269293769340-286x300
Be the first to comment.

Ali Ahmed Interview Questions

Posted by Ali Ahmed in American Government - Laufenberg on Tuesday, November 8, 2011 at 8:39 pm
I took a trip around the corner (literally) to local poling station to get a layout of the land. It was surprising active. Supporters grouped together ready to make their way to pick new representatives. I thought people were relatively knowledgeable. I have been seeing picket flags on lawns saying vote Karen Brown and others for a while now. So, after a couple ignoring attempts I got an interview.

My somewhat word for word records:

Greetings and Salutations*

1.What motivated you to come out and vote?
"I work for the city so I know how much these elections matter. I need to vote or I won't make a difference."
(everyone sounds amazing when they know its being recorded)

2.What would you like to see changed in our politcal system?
"In general?"
No, locally.
I think it is pretty solid. Although I think the national elections should be more transparent.

3. How often do you vote in elections?
"When I can find a reason. This time around I think I should vote because there are people that that could make change."

4.Do you know why we vote on Tuesday?
"Not really."
(Me being smart with my previous research)
"Because back in the day, people needed to vote before Wednesday which was the market day. This gave them time to travel"
"Sounds Primitive"
(Ya I know right) awkward*

5.What changes do you expect from these elections? What are you hoping for?
"I hope to see more work. I know a lot of people out of work and I hope my vote makes a difference."

Goodbyes and Thank you's*

Be the first to comment.

Ali Ahmed RWR-B BM#1

Posted by Ali Ahmed in Reading, Writing, and Rising Up - Rami on Monday, November 7, 2011 at 2:00 pm

Muammar Gaddafi on Prezi

This project is meant to give a different perspective on a very current agenda. I hope the project leaves the viewer with a chance to understand the dilemma of Libyan people and how supporters and opponents held the ground on Muammar Gaddafi.
Be the first to comment.

Ali Ahmed Patient Protection & Affordable Care Act

Posted by Ali Ahmed in American Government - Laufenberg on Friday, November 4, 2011 at 11:33 pm
Gov BM
I chose this bill because it was very relevant in today's political and social system. It is arguably the highlight of Obama's presidents how well it does will shape how these four years will be viewed in history books. I decided to use a keynote because it was relatively easily accessible and made text easier to view. It was hard finding information on the beginnings of the act. Most information was centered around the after math. I would have liked to know more about how this law turns out. If I came back to this topic in a couple of years I would have a lot more information. The creation of a bill is very sneaky. The politicians try to pass bills with as little publicity as possible. I thought the information would be much more easily assessable and easier to understand yet it was pretty vague and oddly worded. It would be nice if people who are experts in the topic could make more plain english translation so the general public could be more involved.
Be the first to comment.

Lobbying Pro Patient Protection and Affordable Care Law #2

Posted by Ali Ahmed in American Government - Laufenberg on Wednesday, October 26, 2011 at 9:40 pm
Of the Senator that I would most be able able to appeal to would be Sen. Bob Casey Jr.. Sen. Pat Toomey would support my agenda ever as he is a typical right-wing senator, reluctant to fund medicare. Casey was born in Scranton to already political family. He went to prep school and taught in philadelphia while in college. He initial ran to governor but lost. He then became Pennsylvania's Treasurer.  He ran for senate in 2006 and has held the seat since.

What makes him a good center to my lobbying efforts is his view toward health care and care of young children in general. As treasurer he make daycare and other programs for the younger generations more affordable. Then a senator he focused on assuring CHIP stead in operation and other beneficial health care programs. He seems very rooted in helping the less capable just as the overall health care law was intended. He does seem very generic brand democrat but he does seem to focus a lot more on health care than the usual. 

He is more cautious and thinks further ahead than other senators. The health care law is taking that approach so it's understandable he would support it. For example, he is requesting aid for fema storm aid before we even have had a snowflake. He cares about the individual counties of his state.He fought to save community development. We share values about important to a community togetherness. I think he can take this beyond philadelphia and push my agendas to the national level.

Be the first to comment.

Lobbying Pro Patient Protection and Affordable Care Law

Posted by Ali Ahmed in American Government - Laufenberg on Wednesday, October 26, 2011 at 9:07 pm
​There is a push towards eradicating the law. It is meant to make health care more assemble and affordable to the people. It also aims to better the health of the country as a whole. There are republican and other right wing groups trying to see this happen in contrast to group trying to prevent a change or even trying to introduce more changes. I figure it would be best to leave the law in place an give time to see the effects. I think anything more would border socialism.

The law has been divided through party lines. With very few oddballs, democrats generally support the bill while republican support it. This stems to from their basic views on government. Since the right advocates for less government involvement in everything, health care isn't any different. Meanwhile, the left sees the law as an opportunity to fix a broken system through regulation. It's still a very heated debate and the laws affects are coming into reality slowly. It's only been a year since the bill became law so there is still time to backtrack and erase the affects of the law after the next round of elections.

I understand there are different views and there are many ways to go about the system but if this law is halted there won't be any to show for the democratic majority of Obama's presidency. It won't be going anywhere as of now but we are seeing the affects and so for I am optimistic. I am able to stay on parents medical insurance for longer than i could have before and the loop in the system seem to getting fixed. Local change will come and I want to see it happen. It won't if opponents have their way, so I find it something worth lobbying for.

Be the first to comment.

Why I Write

Posted by Ali Ahmed in Reading, Writing, and Rising Up - Rami on Tuesday, October 18, 2011 at 1:17 pm

I  write because I want my ideas to spread beyond word of mouth.  It's easy to tell a person what you want them to hear but truly allowing yourself articulate a point worth real consideration requires ample thought. Writing gives the outlet to devolop my words and choose how I go about a point. Its means to portray the most elaborate idea into simple elegance or turn a hardened belief into a thoughtful persuasion. It acts as a filter that both refines but better explains myself while still carrying a my original thought with it. 

Be the first to comment.

The Ipod Shuffle

Posted by Ali Ahmed in American History - Herman on Wednesday, June 8, 2011 at 10:25 am
Our project was focus on the unnecessary items of our society. We narrowed it down to the iPod shuffle a great example of a successful yet useless item. We created a time line as to the iPod shuffle's impact. Click here to view

We also created a skit for our live performance. We had scenes of the process the consumer goes through as something new is introduced to the market.  You ma read the screen play here.


Be the first to comment.

Civil Works Administration

Posted by Ali Ahmed in American History - Herman on Tuesday, February 15, 2011 at 9:23 am
Ali & Jareese
CWA
Be the first to comment.

Ali/Nathan/Jobe National History Day Tumblr

Posted by Ali Ahmed in American History - Herman on Monday, January 24, 2011 at 8:44 am
​http://nationalhistcapitalism.tumblr.com/

Access our National History Tumblr on the debate of Capitalism.

Tags: National History Day, Ali, Nathan, Jobe, History, Air Stream
Be the first to comment.
RSS
Science Leadership Academy @ Center City · Location: 1482 Green St · Shipping: 550 N. Broad St Suite 202 · Philadelphia, PA 19130 · (215) 400-7830 (phone)
×

Log In