• Log In
  • Log In
Science Leadership Academy @ Center City
Science Leadership Academy @ Center City Learn · Create · Lead
  • Students
    • Mission and Vision
  • Parents
  • Community
    • Mission and Vision
  • Calendar

William Marsh Public Feed

International Elections - Burma/Myanmar

Posted by William Marsh in Globalization - Laufenberg on Wednesday, May 30, 2012 at 9:16 am
Our process started with research into organizations that could give us incite into the upcoming elections. With general relations with Burma not being too great, we were limited to educational and aid institutions. These were not too hard to find due to the abundance of these as a result of poor conditions. We chose a couple of organizations and looked into who we could contact within them. We looked into directors, teacher, aid workers and anyone else who had an e-mail attached to their title. We sent out e-mail to these people accounting for the chance that people wouldn't cooperate we sent out quite a lot.

​E-mail conversations can be found here.

Once we began to receive replies we started to recognize a lack of initiative. We did get some sources that people would send us and a couple people directed us to other people. This may have been a result several problems: the insecurity of elections could have been intimidated, the elections weren't guaranteed and voters could have been discouraged, and people could have also questioned the affect our reporting and interest could have had from high school students across the world.
Tags: Burma, Myanmar, William, Marsh, Ali, Ahmed, Joshua, Martin-Coralles
Be the first to comment.

Globalization in Philadelphia - Photo Essay

Posted by William Marsh in Globalization - Laufenberg on Friday, May 25, 2012 at 9:05 pm
As I walked through Philadelphia doing my very best to find examples of Globalization, I found myself overwhelmed. Examples of globalization were practically everywhere. Every street corner had a different flavor to it. It's almost as if you can sense a shift in culture as you walk. And for every shift, there were plenty of pictures to be taken. That said, sometimes it was hard to take pictures that had a different feel to them. It almost always felt like the real photo you were taking was an odd juxtaposition, not a true mix of cultures. That said, I particularly liked the photo inside of the Perelman building's chapel, because that was a more true mix of cultures. Islam, Judaism and Christianity all coming together in the same room to remember that we are all humans, and while medicine can do many things it's important to hold onto faith.
There is no doubt in my mind that globalization is prevalent in Philadelphia. How prevalent, well that is up for debate. Philadelphia certainly has it's fair share of evidence showing globalization, but how true might this be in Pittsburgh  which breathes (or used to) American steel and sheer production, leaving very little to be imported. Chances are Philadelphia takes in a bit more foreign culture, but when you compare it to a place like New Orleans, there's no question that New Orleans has more evidence of globalization.
With all that said and done, I learned that globalization can be where you least expect it. Just because your house was made with American materials doesn't necessarily mean it's an American house. Architecture borrows a huge amount across the world. Just because you bought a GM car doesn't mean that the raw materials weren't harvested else where or even assembled else where. Examples of society trying to hide globalization are almost as prevalent as society trying to showcase globalization.

You can read more about my explorations and analysis of globalization in Philadelphia here.
Tags: globalization, Photo, Essay, William, Marsh, Philadelphia
Be the first to comment.

My Capstone

Posted by William Marsh on Friday, May 25, 2012 at 2:30 pm
I made two pamphlets, one centered around gaining weight (muscle specifically) which included basic dietary needs and resistance training. The other pamphlet was centered around losing weight (fat specifically), which again included basic dietary needs, but also explained macronutrients and their role in losing fat.
Losing weight pamphlet
Gaining weight pamphlet
Tags: Nutrition, Capstone2012, Marsh, sla, William
Be the first to comment.

Samson's Locks

Posted by William Marsh in Digital Video -4 day a week - Herman on Monday, April 30, 2012 at 10:38 am
By William Marsh, Joshua Martin-Coralles, Rafiq Robinson and Nathan Kamal
Samson's Locks
Tags: Sansoms Locks, William Marsh, Joshua Martin-Coralles, Nathan Kamal, Rafiq Robinson, digvid, RoughCut, Manipulate, Me
Be the first to comment.

Q3 BM: Collapse: A Comparison between Burma and Peru

Posted by William Marsh in Globalization - Laufenberg on Tuesday, March 20, 2012 at 10:44 pm


​Here is a link to my PDF walk through of my evaluation of Burma and Peru's "collapse-ability".

For this project I examined Burma and Peru. Burma is a country in Southeast Asia, plagued with civil unrest. The people of Burma struggle constantly with the authoritarian government that has committed so many human rights abuses. Peru on the other hand is found in South America where it is frequently exploited for it's precious natural resources such as rich mahogany forests and plentiful gold.
For this project I was blown away by Kim Bush's pdf exploration of India vs. China in terms of collapse-ability. Unfortunately, I lack the artistic skill to really make mine as nice looking as hers, so I was a bit disappointed by my final product. I think the information is good, but I do wish that I had picked a more interested medium.
When comparing these countries, I was supposed to judge them based on the five point framework: environmental damage, hostile neighbors, friendly trade partners, climate change and society's response to environmental change. This was fairly easy to do with these two countries. I accredit this to the fact that there is fairly plentiful information on these topics for these countries.
If I could change anything about my project, I would have chosen a more interesting/unique format. I briefly thought about doing a prezi, but I came to the conclusion that my laptop is a bit too old, and can hardly handle pop-up ads, let alone the rather draining task of running a prezi.
All in all, I really liked this project as it gave me insight to how a country's strengths and weaknesses can be broken down into a fairly simple set of categories. This new found knowledge will help me in the future to consider how countries rise and fall, and keep that in mind when media hype seems to block out even the strongest of arguments.
Be the first to comment.

Film Review - Drive

Posted by William Marsh in Digital Video -4 day a week - Herman on Friday, March 9, 2012 at 7:40 pm
What's this? Another big hollywood flick about some stone cold badass being a wheelman for anyone with the capital to buy his time, holding a very strict set of rules who then becomes mixed up in some even less savory business? Yawn. What, there's more? The driver is played by pretty-boy Ryan Gosling, a man whose actions outnumber and outweigh his words? Go on. The film is a gritty take on typical driver films, featuring something referred to affectionately by it's fans as "The Elevator Stomp". If you perhaps think this is some odd 80's dance move, you are in for a very rude awakening.

Drive thrusts us the audience into the world of Driver, played by Ryan Gosling, set in Los Angeles. He isn't given a name in the film, which in my opinion neither adds or detracts significantly from the film. The first ten minutes may as well take you hostage as you practically cannot leave your seat; and neither would you want to. Driver is introduced to us driving two crooks with their ill-gotten goods, out-driving and out-thinking the finest LAPD has to offer. Everything about it is meticulously thought out. And that doesn't just apply to Driver's thoughts. The cinematography and sound are beautifully engineered. The director chose to stay away from typical car chases with lots of shaking and aggressive camera usage to accentuate the speed. Instead, the camera stays inside the vehicle at all times, and is by-in-large static. Very much like Driver's expression. Even as he drifts across two lanes of traffic with police in hot pursuit, Driver is calm, cool and collected; no wonder he never gets invited to poker night. Driver and the thieves he is driving for escape smooth and clean, and Driver leaves without a word to his associates.

The sound of this film really makes it, in particular how quiet it is, and how much of the sound is natural sound, and not dialogue. One of my favorite examples of great sound in this film is in the scene previously described is Driver's watch ticking. It's such a small sound, yet at almost every lull in the action it can be heard, whether it's by itself or under the mixture of sounds coming from the car itself. This film did an incredible job of mixing audio that is muffled or drowned out. This can also be seen later in the film when Driver's love interest, Irene throws a party for her husband's return from prison, and the party can be heard through the apartment walls, becoming louder when the apartment door opens and vice-versa.

But it's not always about subtle nuances in sound and film, sometimes the best sequences are when the film diverts your attention one hundred percent to a single action. Oh yes, it's The Elevator Stomp. Where to start with this scene, it's hard to say. Driver has just been involved in a bad heist that, through no fault of his own got Irene's husband Standard killed. Driver realizes that he and Irene are both in danger. He explains what happened, and that she can have the money he made from the heist, only to be cut off with a sharp smack across the face that speaks volumes more than anything she could have said. Just as you're not sure where the interaction is going, the elevator door opens to a man who apologetically says "wrong floor". Irene steps into the elevator, almost in an attempt to get away from Driver who no doubt makes her sick at the moment. Driver follows her into the elevator and notices the man had in fact had exactly the floor he wanted, as he notices a handgun is stashed in the mans inner suit pocket. Driver understands very well what this means, and here's where the scene really picks-up. Driver gentle guides Irene into the corner with his arm before turning around and taking his only shot he has with her. They draw close in a way that makes you wonder if they'll ever even touch, or just share this moment for what seems like forever. Driver kisses Irene and she kisses back in a way that says that she wants more but realizes she shouldn't. Driver pulls away and savors his final moment before he will most definitely push Irene away in a manner more graphic than he ever could have imagined. He slams the gunman's head into the elevator wall to knock him down and proceeds to stomp his face until the job is irrefutably finished; that is to say the gunman's head is no more. We see only the initial stomp and the aftermath, but the sound alone paints a vivid, graphic picture enough. The heavy tones of boot to bone, give way to gruesome, wet slaps, in monument to Driver's commitment. The elevator reaches the garage level just as Driver finishes, only to look up at Irene wistfully as she stands outside the elevator, horrified by his actions. And without a word from either of them, the elevator doors slide across, blocking Driver from Irene in a manner that seems quite definitive, concluded by a hearty thud of the elevator doors closing.

The elevator stomp ties together two very different, yet equally important worlds in the life of Driver. The first being his love interest in Irene, and protecting that, and the second being his misfortune in being wrapped up with the wrong people. They are both tragedies in a sense, but in different ways. The story of Irene and Driver is a tragedy because complications drove them apart, despite obvious attraction and compatibility. Driver defends Irene and Benecio at all costs, yet when he pleads to speak with her she shuts him down coldly, no doubt still traumatized by her time in the elevator. When she realizes that his actions in her defense do not define him, it is too late and he is gone and out of contact. Driver's misfortune is a tragedy in the sense that he got swept up in other people's dreams, because he doesn't seem to have any. He spends a significant amount of the movie trying to dig someone out of a hole, which only digs it deeper and when it finally seems there is no one else left, it's apparent that he himself is the deepest of them all.

Of these two stories it's difficult to pick a favorite. His story with Irene is riveting as we watch this man who is almost inhuman in character grow in leaps and bounds, only to be rejected. But his story of mopping up other people's problems is incredibly entertaining because it shows more of the Driver that we were introduced to in the beginning of the movie who is wildly entertaining to watch.

But saying that one side of Driver is wildly entertaining is redundant, because frankly it's all entertaining. The entire film is a mesmerizing experience. Like I said, this film takes you hostage; you're just along for the ride.
Tags: Drive, film, William Marsh, RoughCut
Be the first to comment.

World of 100 Analysis

Posted by William Marsh in Globalization - Laufenberg on Thursday, February 9, 2012 at 7:40 pm
Below are three charts that represent what the world would look like in several categories if the entire population were only 100 people. The blue bars are my answers, the red bars are the average of all my classmates answers, and the yellow bar is the actual statistic.


chart_2

Personally I was surprised by how off I was with this prediction, I suppose I'm a bit (maybe a lot) of a pessimist, but when I think of large third world countries, I imagine the vast majority of those people do not have clean water (perhaps partially in thanks to large campaign fundraisers to help put pumps into third world country villages) and that it is rarer than it actually is.
chart_4
I was pleasantly surprised by how accurate I was with this prediction of mine. I expected that the majority of the population would be in the largest age bracket (15-64), and that there would be more children than seniors because as people grow old and die, obviously those numbers will decrease; morbid to say the least.
chart_6

Again, I was surprised by how many have access to electricity, I had previously believed it was a rarer commodity than it actually is.


  1. Which categories were you most accurate? inaccurate? Explain why you think that was the case.
    -I was most accurate when it came to the general age breakdown of the population. I believe this is because I have a pretty good grasp of how longevity breaks down and various generation booms. I was very inaccurate when it comes to access to various utilities (clean water and electricity). I think this is because I have the idea that America is the land of extravagance and luxury, and so I associate somethings we take for granted (clean water and electricity) as being rarer than they really are.
  2. Which of the real/correct answers shocked you the most? Explain.
    -I was surprised at how many people have access to electricity. I can see clean drinking water being relatively common because there are many relatively simple methods of purifying water (boiling comes to mind), but I have a hard time understanding how accessible electricity is. I imagine that electricity takes a huge infrastructure to provide for a town, but maybe it's more efficient than I had previously thought.
  3. If you were way off course in your predictions, explain why it is that you feel that happened. If you were spot on, explain why you think that happened.
    I was way off course for my predictions on access to clean water and electricity and I imagine I've developed a bit of a pessimistic view of the outside world. Not necessarily the idea that the U.S is the greatest country or anything like that, but really that clean water and electricity are more difficult to obtain. Also, when I hear about how many people live on less than $2 USD a day, I have a hard time imagining them paying for electricity on top of basic living expenses (food, clothing etc).
Be the first to comment.

The Departed: Film Review

Posted by William Marsh in Digital Video -4 day a week - Herman on Thursday, January 26, 2012 at 9:16 pm

The film The Departed follows the stories of three particular men, each of whom lead vastly different lives in a corrupt, current-era boston. The first man we’re introduced to is Frank Costello (Jack Nicholson), a ruthlessly efficient mobster who has amassed a close following of loyal associates. The next man is Colin Sullivan (Matt Damon) whom we’re introduced to when is only a boy being raised by his grandmother, when Costello is giving him a hefty supply of groceries, courtesy of the small deli he is extorting. After a few more interactions between Costello and Sullivan, it is clear that Costello is a bit of a father figure and mentor for Sullivan, whom we next see as a graduated police cadet. Sullivan gradually works his way up the ranks to work in the SIU (Special Investigations Unit) of the Massachusetts state police; a unit responsible for taking down mobsters much like Costello. And finally we have William Costigan (Leonardo DiCaprio), a police trainee who comes from bad blood. After a hostile discussion with Captain Queenen (Martin Sheen) and Sergeant Dignam (Mark Wahlberg) of SIU regarding his family of thugs and mobsters, they use his tainted family name to their advantage; using him as a mole inside of Costello’s crew to help bring him down. 

This is where the movie starts picking up. The cast is established, the setting is clear and the main task(s) are clear. For Sullivan, that means to subtlety sabotage SIU’s efforts and keep Costello informed, for Costigan it’s to keep SIU informed and build a case against Costello, while Costello (with Sullivan's help) must keep on evading the law, which with the help of Sullivan won’t be too difficult. One particular method Sullivan has for tipping off Costello that something is up is the line “Dad, I don’t think I’ll be home for dinner”. The line is used several times throughout the movie with the occasional garnish to add flavor to the dialogue, and also convey an important part of the message. This line is especially significant because Sullivan grew up with his grandmother, so while Costello was a mentor to Sullivan, he is also a bit of a father figure.

But while Sullivan is trying to keep Costello in the clear, Costigan is doing his best to gather compromising information to bring him down. Somewhere in the intertwined actions of the warring spies (referred to more commonly as rats in the movie), Costello catches wind of a member of his team being an informant. Much of the conversation on Costello’s end from here on in the movie shifts towards the rat and it even portrays itself in the visual aspects of the film. One scene in particular speaks to this with a sudden cut to a piece of paper that Costello is drawing a horde of rats on, before he and Costigan discuss the matter of finding said rat.

As the movie progresses and the action starts coming to a climax the lines between good and evil start to blur. Who is worse, the rat who works to bring down other criminals but helps the kingpin, or the rat who works with the police to bring down the kingpin, but actively perpetuates corruption and crime to earn and maintain the kingpin’s trust? It’s incredibly difficult to go more in-depth without giving away large plot spoilers so I’ll leave it at a line of dialogue that Costello says to Sullivan when Sullivan is a bright-eyed boy learning the life of crime, “They used to say we could be cops or criminals, what I’m saying is when you’re looking down the barrel of a gun, what’s the difference?”

Tags: The Departed, Rough cut, review, analysis
Be the first to comment.

The 26th amendment - StudentCam Benchmark

Posted by William Marsh in American Government - Laufenberg on Thursday, January 19, 2012 at 6:15 pm
Created by:
Ali Ahmed
William Marsh
Tim Mamrol

My group chose this topic because it was the most relevant topic we found. As young men, the voting age is massively significant to us, especially because we will all be 18 by the next presidential election. I liked the freedom we were given in completing this project, and I also especially like working in video and digital media. I found the most difficult aspect of this project to be finding people to interview. My parents (Earl Marsh and B Hibbs) agreed to be interviewed eagerly, but Ali and I spent at least two hours asking people to answer a few questions and found all of three people that were willing to speak to us, out of dozens. I was fascinated and horrified by the Kent State shootings in response to student protest of the Vietnam war and the draft. As someone who will be going to college this fall, while not of the same era as this horrible event, it was startling to think that someone of my age had been killed by his own country for protests. 

I think that the project would have been better if we got more interviews and better stock footage to use for voice overs. I was a bit disappointed by how bland some of the images we had to use for our voice overs. I ran into issues with this project with organizing group mates and formatting the video. When changing the format of the video into flv (the preferred format), the audio consistently cut out in the same spot in three different sets of encoded video. I changed the settings around to the same settings used for the full time digital video class, but the audio still cut out. I think that our script and the interviews were done very well. If this project were to be repeated, I would try to distribute the work more evenly. I feel that I did a large amount of the work, with a decent amount of help from one of my group mates, while the other was largely uninvolved. I learned that the voting age had not always been 18, but perhaps more importantly I learned how valuable a draft can be. While I do not want to be drafted, or have the draft reinstated, the draft can be held responsible for a huge change in the politics of the nation. By forcibly taking mother's sons away from her, to be sent halfway across the world to fight in a brutal, controversial war, the draft really made people in the U.S care about the politics of the nation and the world. While I don't like the idea of the draft, I must say it is an incredible source of motivation for the youth of America, something that is seldom seen in the voting environment.
Be the first to comment.

Paranoia

Posted by William Marsh in Digital Video -4 day a week - Herman on Tuesday, January 17, 2012 at 8:42 am
By:
Nathan Kamal
William Marsh
Joshua Martin-Corrales
Rafiq Robinson


Paranoia export, for realzies this time
Tags: 2012, sla, RoughCut, genre study, Nathan Kamal, suspense, Rafiq Robinson, William Marsh, Joshua Martin-Corrales
2 Comments

Blog Post #4: Net Neutrality

Posted by William Marsh in American Government - Laufenberg on Wednesday, December 21, 2011 at 2:35 pm
​ In recent weeks, net neutrality has become a huge issue thanks to the recent hearings on the Stop Piracy Online Act (SOPA). The act would have horrific consequences for the internet. As Adam Savage of Mythbusters put it, "SOPA could destroy the internet as we know it", and he'd be right. SOPA would effectively remove free speech from the internet by blocking websites that have any copyrighted content on them (youtube, facebook, tumblr etc). In the previous weeks Congress has been having hearings on SOPA discussing it, and it's quite concerning how well it's doing. 
more sopa
"So what can I do to help?" one might ask; well the first thing is to contact your representative. There are many ways one can reach their representative. You can email them, you can write them a letter, and if you feel particularly strong about it you can call the house of representatives and ask for your representative directly (202-224-3121); more information on representatives can be found here. So far I have written an email to my representative (Chaka Fattah) regarding Net Neutrality and it's importance, with emphasis on SOPA and how much damage it could do to the free internet of today.
SOPA
Beyond contacting your representative, there are many petitions online against SOPA and other action that would restrict the free flow of internet. Just two can be found here and here. These options are incredibly easy to do and can have a huge impact, but they need the support of the public. Without a huge public outcry, these petitions and letters will likely fall on deaf ears. With Congress approval levels at record lows, it's time for we the people to make an effort to have our voices heard.
Be the first to comment.

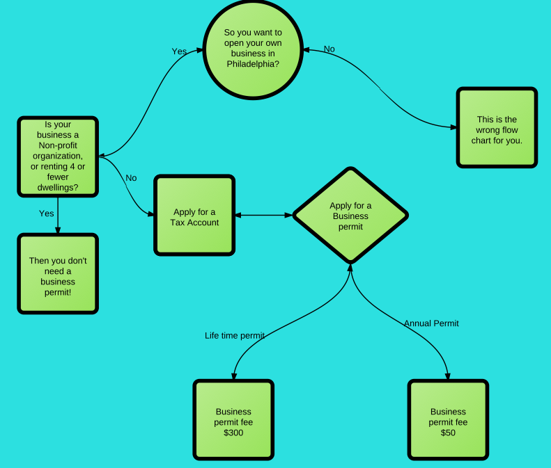
How to get a business license in Philadelphia

Posted by William Marsh in American Government - Laufenberg on Thursday, December 8, 2011 at 9:32 am
Screen Shot 2011-12-08 at 10.20.17 AM
Screen Shot 2011-12-08 at 10.20.17 AM
​Flowchart researched and created by William Marsh and Ali Ahmed




For this project, we researched the process of applying for and getting a business license in Philadelphia. We were surprised to find how simple the process is, as illustrated through our flowchart. The process was rather short, and quite simple for this project. We found a helpful web page created by the city of Philadelphia detailing the steps for getting a permit. Once we had done this, we looked at the form(s) that were necessary to fill out for the business license. I say forms because there are technically two forms for acquiring a business permit, only one needs to be filled out. The forms are a lifetime, or an annual permit, which are effectively the same form, with different fees. We filled out these forms and found them to be very straight forward. There were two parts of the form that confused us that had to do with exceptions regarding whether or not the form was actually necessary, but all in all, it was very straight forward. In agreement with that statement, I can't really think of anything to change with this process. I feel like this bureaucratic process does not reflect the vast majority of processes. Based on my classmates experiences and the general feeling towards bureaucratic processes, I imagine ours was an outlier. In general, bureaucratic processes are quite complex and really do need flow charts to explain them, but that is not the case for ours.
Be the first to comment.

Net Neutrality: Blog post #3

Posted by William Marsh in American Government - Laufenberg on Tuesday, November 22, 2011 at 9:38 pm

sopa-infographic


​Net neutrality is a huge issue in today's society. Much of the first world takes fair and equal internet access for granted. In fact, the internet has become such an important tool for communication that the UN has declared internet access a human right, one which a government would need very good cause to censor. But there is another side to this on going debate. Last month Representative Lamar Smith announced SOPA, also known as the Stop Piracy Online Act. In short, SOPA would make websites responsible for the content posted by their users, and effectively make violating a sites terms of service a felony. SOPA, like it says aims to stop piracy online, but in the process would allow for sites to be blocked because of users posting unauthorized streaming of copyrighted content (that cover your band did of a famous song? Yep, that counts. The tribute video you made using copyrighted music as the soundtrack? That counts too). Basically a few bad apples would spoil the batch, and cause a website to be blocked. Obviously this poses a threat to website owners because their lively hood depends on web traffic, and having an entire country (particularly one as large as the US) being unable to visit would significantly reduce their traffic. To combat this, websites would have to moderate everything that is posted, and effectively restrict everyone's ability to post freely. 
NoFreeSpeech
Last Wednesday (November 16th, 2011), Congress had a hearing on SOPA. Despite a massive, almost instantaneous response from the internet, including web giants such as Google, Yahoo and Facebook, the hearing in Congress hardly mirrored this. Of the six people invited to testify, five were proponents and only one opposed SOPA. Thankfully despite a bit of a shaky show against SOPA that day, it appears that there is still significant support where it counts; Congress. House Democratic leader, Nancy Pelosi tweeted this message last week regarding SOPA "Need to find a better solution than #SOPA #Don'tBreakTheInternet." Outside of Congress, the main opponents of SOPA are large tech giants, those who make their lively hood through a free and open internet, whereas the proponents of SOPA are largely film and record companies, those who suffer from online privacy. While the goal is noble, the method is outlandish. Ultimately SOPA doesn't look like it has a very promising future, but it's a scary possibility that cannot be ignored and needs action, and soon. If we don't act quickly, we may be seeing a lot more of this in the near future.

blocked




Be the first to comment.

Gonzalez v. Thaler: SCOTUS Case

Posted by William Marsh in American Government - Laufenberg on Sunday, November 13, 2011 at 7:11 pm
Main Issue: Can the court of appeals intervene in a federal habeas case? And when does the statute of limitations for federal habeas claims begin?

One June 2nd of 1995, Robert Velasquez was murdered in a drive-by shooting, in which Rafael Gonzalez was labeled as one of the men in the two cars involved in the shooting, and thus an accomplice, if not the perpetrator of the murder. Officers tried to arrest Gonzales at his last known address, but unbeknownst to detectives, Gonzalez had left the country. After failing to apprehend Gonzalez at any known addresses, no further attempts to locate him were made until six weeks later detectives were told that Gonzalez was in Guatemala. Shortly thereafter the U.S embassy in Guatemala was informed of Gonzalez's actions and general whereabouts, but no further action was taken to apprehend him.
Six years later the extradition process begins, but he is not extradited until July of 2004, nine years after the murder. On July 15th of 2005, Gonzalez is put on trial. At this trial, he attempts to have the case dismissed on the grounds that this trial violates his 6th and 14th amendments, which guarantee him a speedy trial. In addition, he adds that because he was unaware that he was charged with murder for most of those ten years, he was unable to prepare a proper defense for the case. Ultimately he was convicted and sentenced to 30 years in prison. After sentencing, he filed many habeas corpus appeals, which in short protect a person from unlawful detention, as he saw because of the lack of a speedy trial, violating the 6th and 14th amendments. The appeals climbed the judicial ladder until it finally arrived at United States District Court for the Northern District of Texas. However, because the appeals had not had any approval on it's journey here, there was no 'renewal' for the expiration date, so the claim was long expired, and thus discarded on those grounds, with little consideration to the constitutional issue it brought up. He then filed an appeal addressed to the district court, requesting a certificate of appealability. This was denied on grounds of being untimely as well, so in turn he filed a request with the court of appeals for a certificate of appealability. Ultimately, this request was granted, and Judge Garza signed a certificate of appealability. This has caused quite a lot of rabble, and has brought up a large question: Should courts dismiss constitutional claims on procedural bases without any real investigation of the constitutional claims?
I'm not quite sure what to think of this. Logically, I believe he should stay in jail because he was involved in a murder, but procedurally he should walk free because he was denied the constitutional right to a prompt and speedy trial. This case is really quite a mess and it's very hard to predict the outcome. If it were a small crime, then I think certainly the charges would be dropped due to the constitutional issues, but because it's murder it's much more complex. I think that this case will come down to very small details, but I think he stands a chance of winning it due to his persistence.

Tags: supct11
Be the first to comment.

The Story of a Bill: Electronics Communications Privacy Act of 1986

Posted by William Marsh in American Government - Laufenberg on Friday, November 4, 2011 at 1:05 pm

Story of a bill: Electronics Communications Privacy Act of 1986 on Prezi

Reflection:
For my benchmark, I chose to investigate the story of the Electronics Communications Privacy Act of 1986. I chose this bill because the internet and our access to it has a huge influence on current events. In the past year we've seen huge stories develop because of videos posted to the internet from peoples phones. This really solidified how important technology is in the world today. I chose to present this act through a prezi because it's a very interesting medium and quite dynamic in my opinion. I really enjoy working with prezi, but I had some real issues trying to fill in the prezi in the first place. When I was researching my act I found that there was relatively little history to it. From being introduced to the House to being signed into law, it only took four months, and a large amount of that time was waiting for the act to be voted on by the Senate. If I had to do this project again, I would research more about the voting history regarding the bill, such as who voted for or against, and what they're reasoning was for their decision. That said, the entire process was not all that difficult. I can't say it's what I expected because I found so little. I expected it to be about as difficult as it was, but for different reasons. I anticipated spending a lot of time researching a specific branch of it, only to find more branches; but that was not the case. My research was a very 'open-closed' sort of thing. 
Be the first to comment.

Net Neutrality - Blog post #2

Posted by William Marsh in American Government - Laufenberg on Tuesday, October 25, 2011 at 9:10 pm
In the ongoing debate of net neutrality, the people representing me on a federal level are the House Representative for the 1st district of Pennsylvania, and the Senators of Pennsylvania. These elected officials are as follows: Robert Brady is my Representative, and Robert Casey Jr. and Patrick Toomey are Pennsylvania's Senators.

Robert Brady has served seven terms, and is currently serving his eighth term as the Representative of Pennslyvania's first Congressional district. Robert Brady has consistently earned high marks ("A" or 100 percent, depending on the grading system) from every national human rights organization that scores Congress. Robert Brady is a huge advocate for improving the quality of life for financially disadvantaged people, as well as the well being of veterans. In addition, he voted no on H J Res 37, a bill intended to stop the FCC from enforcing rules that would keep the internet a free place, which supports my cause.

Robert Casey Jr has been a Pennsylvania senator since 2007. He's very interested in the U.S job market. He's made many pushes to give tax breaks to small companies, and eliminate tax incentives for large companies to send U.S jobs overseas. He is also a huge supporter of future generations, and is an avid advocate for child education and child care. He voted yes on S Amdt 3907, an amendment to a bill that prevented telecommunication providers from performing surveillance on their consumers through the services they provided. This is another key point in net neutrality, that internet service providers cannot do anything with the information sent through their service unless it violates a law/terms of service.

Lastly, Patrick Toomey, even though he was elected to the first Congressional district of Pennsylvania just this year, he had previously served the fifteenth Congressional district of Pennsylvania from 1999 to 2004. He is very interested in improving the economy, and as such serves on many boards and committees regarding the economy. He voted yes on H.R.3709, a bill that prevents local and state governments from taxing internet access for another five years. Even if it's not the most related bill to net neutrality, it does illustrate some interest in maintaining internet accessibility, one of the founding principles of net neutrality.

Although it seems that net neutrality is on the back burner of legislation, based on these voting records, I think it's fair to say that they would all be in support of net neutrality, or at the very least neutral.
1 Comment

Net Neutrality - Blog post #1

Posted by William Marsh in American Government - Laufenberg on Monday, October 10, 2011 at 3:20 pm
Before I dive into the topic of net neutrality, I'd like for you to think about how quickly this page loaded. Chances are it loaded pretty quickly. As of right now, pages on the internet load at the speed they do for three large reasons: How data dense the page is (i.e, what kind of content is on it video, images, text, etc), how fast your internet connection is, and how much traffic their is/how the servers are handling it. This is net neutrality. In short, net neutrality ensures that all information accessed over the internet is accessed impartially and no website be given an advantage in how their data is delivered to internet users.


Without net neutrality, ISPs (Internet service providers) could block legal sites (particularly ones that host competing ISP advertisements), and sell a 'fast lane' for the content of websites willing to buy access to that fast lane. Allowing this to happen would cause a lot of problems, perhaps the largest of them being that the internet would be broken up into a class system of websites, premium and non-premium. The premium websites would get more traffic because their service is better, and only people who are truly devoted and willing to forgo long loading screens would stick with non-premium sites. But that's not all, once the premium sites start offering the same service as the non-premiums, then there's really very little reason not to switch over, thus removing a lot of the competition on the web.
​

Thankfully, the FCC  (Federal Communications Commission) issued the Internet Policy Statement (seen here) laying out basic rules/groundwork to ensure net neutrality. As of right now, it has been proposed that broadband internet be classified under title 2 (common carriers) of the Communications act of 1934 in an effort to make ISPs follow rules similar to those of telephone companies. But even with these rules in place, ISPs are still fighting back. Verizon, the US' largest mobile phone company challenged the FCC's authority by taking legal action against the FCC's decision to ban ISPs from prioritizing and banning certain websites (seen here). 

While net neutrality seems to be here to stay, it's important that we take action to ensure that. To help the cause, you can visit savetheinternet.com and spread the word, as well as sign the petition on their site (linked here for your convenience). 


Be the first to comment.

William Marsh Q4BM, poemas de la Guerra Civil

Posted by William Marsh in Spanish Literature - Gierke on Friday, June 10, 2011 at 2:31 pm
William Marsh

Spanish 5, Q4 BM.

Poemas de la Guerra civil

 

Poema #1:

 

Yo recuerdo.

El ruido.

Los avión, los aves de metal

Y los huevos del aves de metal.

Los huevos grande. Pero los huevos no tiene vida interior, tiene muerte.

Recuerdo los explosiones, el chillado del bombas.

Hombres no son para volar, y madres no deben sobrevivir sus niños.

Pero Yo recuerdo.

 

Poema #2:

 

Hola Papa. Tengo Miedo.

Anoche los aviones llegaron.

Hay un sirena, y mucho gritar. Y luego, los explosiones. Despues de los explosions, no escuché mucho gritar. No escuché nada. Pero poco y poco, los sonidos volven.

Adios Papa, te quiero.

 

Poema #3:

 

Hoy dia los escuelas cerrada. Soy muy emocionado porque quiero jugar fútball con mis amigos, pero mama hizo en casa por pasa tiempo con la familia. Estoy triste, quiero jugar fútball. Mama dice hay Guerra en el norte. Quiero ver los soldados y los armas, pero mama no quiero me vi la Guerra.

 

Poema #4:

 

Hola mi amor.

Espero que tu y los niños estan bien.

Estoy vivo, pero no bien. No estoy mal porque soy vivo, pero no es un vive bueno.

Mi rifle se ha convertido un parte de mi vida como mi vieja imprenta.

Oigo el otro soldados lucha. Ellos lucha por cosas differentes. Por libre, por sus familias, por sus vidas. No se que yo lucha por, pero no parada hasta el Guerra se terminado.

Adios mi amor

 

Poema #5:

 

Mama,

Estoy escribiendo por dice que sentia bien.

Estoy en el fuerza aérea.

Volo con cuatro otros personas en un bombardero.

Hoy nosotros bombardeado un ciudad principale.

Exito sentia bien, pero sentia mala a el tiempo mismo.

Yo mato muchos personas, y no se nada de ellos.

No tiene un razon por matar ellos.

Ellos no ataca me. Son solo personas en el lugar mal a un tiempo mal.

Sentia horrible

Mama, quiero estar en casa.

 

Juan.

 

Poema #6:

Diario

Hoy dia vi muchos aviones con mi luz de búsqueada.

Los rayos fervorosamente perisiguiendo los aviones

El metal brilliante con el sol durante los noches mas oscuro

Solo se eclipso de los parpadea de los armas de antiaérea

En un instantanea, el avion caída del cielo, y los luz de búsqueada elegir un nuevo avion

 

 

Poema #7:

Dios,

Proteger los personas de este cidudad.

En un tiempo muy mal los peronsas vi a tu por orientacion

Por ayuda, por todo.

Misericidioso Dios, por favor repuesto el ciudad de nosotros.

Me han guiado el ciudad en sus manos, ahora por favor guardar nosotros.

 

 

Be the first to comment.

Four Dead

Posted by William Marsh in Digital Video - Herman on Saturday, June 4, 2011 at 7:45 pm
William Marsh
Rafiq Robinson
Basheer Lewis
Jonathan Neris
Joseph Parisi
Anthony Torrance
Four Dead final [uncensored]
Be the first to comment.

Musical Instrument Blog #2

Posted by William Marsh in Physics - Echols on Friday, May 27, 2011 at 8:45 pm
Pan flutes produce their sound via air vibrating down hollow tubes of varying lengths and diameters. The pitch can be changed by blowing into a different sized tube. For this change in pitch to occur, the tube must either change in length, or in diameter. Because constructing a pan flute out of pipes with different diameters would be rather challenging unless one could find exactly the right internal diameters with identical outer diameters, I will be changing the lengths of the pipes. I plan on using PVC pipe for the pan flute because the other real option is wood or metal. Metal is expensive, and I imagine a bit more difficult to work with, and wood would probably not keep as well, so PVC is a good balance between accessibility and reliability. I plan on doing some research into how to properly building a pan flute as I am not a craftsman by any stretch of the word, so I figure it's best to know what I'm doing before I attempt said task. My only real outstanding question would be how can I figure out the proper dimensions of each tube without gratuitous amounts of guess work and wasted PVC pipe?
Be the first to comment.

Musical Instrument Blog #1

Posted by William Marsh in Physics - Echols on Friday, May 27, 2011 at 8:37 pm
I plan on making a pan flute. The pan flute is really a set of hollow tubes of varying lengths with one side closed up, all stuck together. Traditionally they are attached in order of pitch, but it's possible to have them in any order really, it would just make them more difficult to play properly. It's played by blowing across the openings of the hollow tubes. To change the note, you would blow into a different tube. Each tube is of a different length, and thus a different pitch. It's shape is a bit difficult to explain. It's a bunch of tubes attached at the sides, such that their tops are all even, making an odd sort of inverted arc (seen below).



 I imagine that larger  tubes create a deeper sound, and the thinner the tubes the higher the sound.
images
images
Be the first to comment.

Reflexion de 12th de Mayo

Posted by William Marsh in Spanish Literature - Gierke on Thursday, May 12, 2011 at 2:32 pm
Mi libro es Dracula de Bram Stoker, y un tema muy significantiva en el libro hasta el momento es salud mental y la confianza. La protagonista es un hombre en el castillo del Conde Dracula. Su trató a escapar el castillo muchos veces, y explorar el castillo. El no tiene éxito con escapar, pero durante su tiempo en el castillo el visto muchos cosas horrible, como un campesino quien Dracula robó su hijo, y otros vampiros como Dracula. Este cosas causa mucho daño a la cordura del protagonista.
Be the first to comment.

Remaking Halloween-WM, BS, JP, AB

Posted by William Marsh in Digital Video - Herman on Wednesday, April 13, 2011 at 9:31 am
will joe ant basheer
Be the first to comment.

Q3 benchmark reflection

Posted by William Marsh in Spanish Literature - Gierke on Monday, March 28, 2011 at 11:41 am
Nosotros hemos un telenovela que tener los papel de hombres y mujeres encendido con los personas que actuó los papeles. Nosotros pensamos que un telenovela es el forma mas fácil por mostrar como los mujeres están muestran en telenovelas. Este proyecto fue difícil múltiples razones. Encontrar tiempo para filmar fue difícil, y mi grupo no memorizado todo del guión, por lo necesitamos mucho tiempo por parada y practicamos los lineas. También, edición el proyecto necesita mucho tiempo porque hay mucho tomas inútiles. Hay problemas pequeños que nada persona vio durante filmando, pero cuando yo necesito editar los problemas pequeños se muy grande. Después de todo esto, el audio desincronización, y no podía fijar este. Si yo hiciera este proyecto otra vez, no voy a edición el video.
Be the first to comment.

Dracula: La Segunda Reflexin

Posted by William Marsh in Spanish Literature - Gierke on Monday, March 7, 2011 at 9:19 pm
Escribe una reflexión sobre uno de las temas de la novela y cómo te relacionas tú al tema.  
El tema de mi novela es lo oculto. No tengo relacionan con mi novela, pero me gusta historias miedo. Hay algo extrañamente interesante de tengo miedo de historias que me gusta.
Be the first to comment.

El Construccion de Genero

Posted by William Marsh in Spanish Literature - Gierke on Monday, March 7, 2011 at 7:30 am
No estoy de acuerdo con Pedro Almodóvar, pero no pienso que es un mal representación. Pienso que los dos géneros tomar acción y hacer cambios, pero hombres hacen mas. Almodovar pienso que mujeres es el genero de tomar acción y hacer.  En mi telenovela los hombres tomar acción. En el película Pepa esta un mujer muy fuerte, pero nervioso y malestar. En mi telenovela los mujeres están mas depende los hombres.
Be the first to comment.

Dracula

Posted by William Marsh in Spanish Literature - Gierke on Monday, February 28, 2011 at 2:11 pm
Menciona lo suigiente en la reflexión: 
  • el título de la novela, el / la autor(a) 
  • -Dracula de Bram Stoker
  • el género 
  • -masculina
  • el trama (hasta ahora) 
  • -El hombre Jonathan Harker va a castillo de conde Dracula por su trabajo. Los personas que encontró tener medio por su.
  • predicciones que tienes sobre el trama
  • -Pienso que el tiene muchos problemas con Dracula y descubrir por qué los campesinos son tan supersticiosos.
  • los personajes (hasta ahora)
  • -Jonathan Harker y conde Dracula, pero nosotros no encontramos Dracula.
  • ¿Te gusta hasta ahora?  ¿Por qué?
  • -Si, es muy interesante. No sé mucho, pero es un poco misteriosa y me gusta.  
  • ¿El libro se relaciona con algun aspecto de tu vida?  ¿Cómo?  
  • -No, no tiene vampiros en mi vida o muchos supersticiones.
  • ¿Recomindas el libro?  ¿Para quién?  ¿Por qué?
  • -Si, recomindas el libro a todos porque es un libro clasico y es muy interesante. 
Be the first to comment.

Lonely, William Marsh, Basheer Lewis, Anthony Byrd.

Posted by William Marsh in Digital Video - Herman on Thursday, February 24, 2011 at 10:37 am
Lonely dve2 William Basheer Anthony
Be the first to comment.

BM2 Will, Daniel, Rafiq, Josh, Sean

Posted by William Marsh in American History - Herman on Monday, January 24, 2011 at 9:38 am
Download: ​Weebly here

Direct link: http://cubanmissilecrisissla.weebly.com/
Be the first to comment.

AWESOME AID

Posted by William Marsh in Digital Video - Herman on Friday, January 14, 2011 at 1:30 pm
Created by:
William Marsh
Basheer Lewis
Joseph Parisi

awesome aid final
Be the first to comment.

Contrapublicidad de William Marsh

Posted by William Marsh in Spanish Literature - Gierke on Monday, January 10, 2011 at 7:33 am

William Marsh, Español 5
Ensayo #1:
Yo elegí este anuncio porque pienso que fumar es un cosa muy malo, pero es muy popular en sociedad hoy dia. El producto es cigarillos de Camel. Camel valua personas jovenes quien fueron débil para presión de grupo. Camel quiere los consumidores valuan el imagen de un persona que fuma esta interesante y popular. Camel quiere los consumirdores no valuan sus vida. Las empresas de cigarillos ponen muchos anuncios en estaciones de servicio, un lugar donde muchos adultos jovenes fueron porque estan comenzar conducir coches. En este anuncio, los valuas representado estar un vida interesante y contenta. ‘vive rapido, morir joven’. Irresponsabilidad, diversión. Este anuncio no incluye los peligrosos de cigarillos.
En mi contrapublicidad, yo incluyo los peligrosos a su pulmones. Ahora, no dice “Pleasure to Burn”, ahora dice “Pulmones para quemar”. Pienso que los valuas de SLA conflicto con el anuncio original porque el anuncio original no valua intelligencia, o cualquier de los valuas centro de SLA. Me valua mi vida y no quiere hacer daño a yo mismo con cigarillos porque es muy adictivo y no tienes muchos cosas buenas con fumar cigarillos. Pienso que el idea es efectiva, pero no pienso que este contrapublicidad fue efectiva porque muchos personas en SLA no entiende español lo suficientemente bien para entender este contrapublicidad. Quiero pongo el contrapublicidad en frente de la oficina o el oficina de la enfermera porque muchos personas caminan pasado el frente de la oficina, pero coincide mejor en frente de la oficina del enfermera.
Cigarillos estan un parte grande de sociedad moderna, y ayuda el gobierno, pero estan muy malo por el gente. Personas quien fuman cigarillos tienen muchos problemas con su pulmones y vida en general. Entiendo que los companias contrubuyen mucho dinero por el gobierno, pero a el tiempo mismo su incurran muchos costos por el gente porque personas quien fuman necessitar adicionales ayudar de medicos.
Cigarillos matan miles de personas cada año. No entiende como un gobierno puede permiten el vende de cosas que matan miles de personas con casi no buenos efectos. Expertos medicos comparan la naturaleza adictiva de cigarillos con cocaína, un droga peligrosa. También, companias de cigarillos ponen productos químicos en cigarillos por su naturalezas adictivas. Es absurdo como un gobierno puede promover cigarillos, o cualquier cosa que es adictiva y peligroso. No sé por todos personas, pero ‘adictiva’ y ‘peligroso’ suena como un drogo ilegales, pero por cigarillos, no es. Cigarillos necessitan ser prohibido.

cigs bad examples

Ensayo #2:
Yo elegí este anuncio porque pienso que es un idea malo por enseñamos chicos es bueno para fumar cigarillos, y cigarillos dulces fueron ejemplos malos. El producto esta cigarillos dulces, y el anuncio no dice que compania. El compania valua chicos quien le gustan dulces y padres quien compran dulces por sus hijos. No hay muchos anuncios de dulces cigarillos, pero hay muchos anuncios por dulce. Este anuncio valua niños quien quieren acto como un adulto con cigarillos dulces. Este anuncio crea un idea que cigarillos estan bueno y madura. El anuncio original no incluye los peligrosos de cigarillos.
En mi contrapublicidad incluyo que es un idea malo por promover la idea de fumar es un cosa bueno. Ahora, mi contrapublicidad no le dice “Just like dad”, ahora dice “Ejemplos Malos”. SLA valuan los vidas de los estudiantes y no promover los cigarillos. No me gusta la idea de fumar, y vendé dulces cigarillos porque es un ejemplo malo. Pienso que es absurdo para apuntar chicos con anuncios de cosas como cigarillos. Pienso que esta un contrapublicidad bueno porque muchos personas no pensan que dulces puede estar un ejemplo malo, pero dulces cigarillos estan el excepción. Yo voy a poner el contrapublicidad en frente del tienda de escuela, porque vende muchos dulces.
Muchos expertos psicológica dijeron que niños estan muy susceptibles de efectos por un largo tiempo porque el mente de ellos esta desarollo. Es justo decir que todos, o muchos niños les gusta dulces. Anuncios por dulces puede esta muy efectiva por los efectos con largo tiempo, especialmente cuando usa modelos de conducto como un padre. Diciendo “Igual que papa” es un muy manipulativo manera por vende dulces. Niños estan demasiado joven por expectivas de sociedad. Muchos personas piensan que es un inocente anuncio, pero los efectos pueden muy grande psicológicamente. Diciendo “Igual de papa” hacer expectivas y las normas a un edad muy joven. Dulces se supone que son trata, pero los cigarillos dulces estan un azucarado trampa, que hace estrés más tarde en su vida.
Cuando niños crecen y no quieren mucho dulce porque es infantil, quieren otros cosas mas adulto. Adolescentes quieren a ser tratado con adultos y madura, pero se dijo que fumar es madura y adulto es manipulativo y mal. Este informacion es mas de un razon por adolescentes fuman. Enseñanza niños que “fumar es un idea o cosa bueno” es un idea muy malo.
candy_cigarettes

Mis contrapublicidades:

cigs bad examples
cigs bad examples
candy_cigarettes
candy_cigarettes
Be the first to comment.

Q1 BM

Posted by William Marsh in Digital Video - Herman on Sunday, November 14, 2010 at 7:17 pm

Group: Samantha Beattie, William Marsh, Ibrahim Ridley, Chelsea Starks. Sorry, it's a bit quiet.

digvid q1 bm
Be the first to comment.

William Marsh/Joshua Martin-Corrales

Posted by William Marsh in American History - Herman on Thursday, November 4, 2010 at 8:53 pm

Here is our prezi with the timeline:
http://prezi.com/y5wckhswvin4/timeline/


Here is our google doc with the rest of the information:
https://docs1.google.com/a/scienceleadership.org/document/d/1dpzrIjBiU0u1ncCAFQHyawxX51IytQR7H7hjk36ISmY/edit?hl=en&authkey=CO-YhRI

Be the first to comment.
RSS
Science Leadership Academy @ Center City · Location: 1482 Green St · Shipping: 550 N. Broad St Suite 202 · Philadelphia, PA 19130 · (215) 400-7830 (phone)
×

Log In