• Log In
  • Log In
Science Leadership Academy @ Center City
Science Leadership Academy @ Center City Learn · Create · Lead
  • Students
    • Mission and Vision
  • Parents
  • Community
    • Mission and Vision
  • Calendar

Jesse Weinberg Public Feed

France, By Mike Jesse, and Andre

Posted by Jesse Weinberg in Globalization - Laufenberg on Tuesday, May 29, 2012 at 3:36 pm
The two candidates running for the Presidential Election of France are Nicolas Sarkozy and François Hollande.
Nicolas Sarkozy is [now former] the President of France, Sarkozy is the former leader of Union for a Popular Movement  (UMP) and served as Minister of Interior for Dominique de Villepin's government (2005–2007).

François Hollande- Elected President of France as of May 6 2012, succeeding Nicolas Sarkozy.


1. What does it take to make you feel that a candidate is fit for the job?

2. What prompted you to come out and take part in this election?

3. What would you like to be changed in the way your government is run?

4. Do you feel that your vote will have an influence on who is elected?

Person 1:

#1. President needs to have a specific plan of action in solving
problems such as poverty, education, corruption,etc. He has to work
hard and well to achieve goals of the government. And he also
obviously needs to be intelligent.
 #2. I took part in the election because I wanted to help the right
candidate get elected.
 #3. I think the people should have more of a say in our government
and how it's run.
 #4. Yes, why not? I think everyone's vote counts, an even if the
candidate I want doesn't win, atleast I know I tried.
 #5. Yes I knew who I was going to vote for when I went in. I voted
for Sarkozy, because I really don't agree with Hollande's ideas, but I
don't really like Sarkozy either.
 #6. I try to vote at every election. I think it's important for young
people to vote.



Person 2:

#1. I think a good candidate can inspire unity, trust, and optimism
among the people by being a good and moral leader. I also think that
they are able to make right decisions for the common good, even if the
decision is unpopular.
 #2. I took part in the election because I wanted to show that I care
about my country and it's future and I wanted the right person to get
elected.
#3. I would like more equality, especially between men and women in
the working world. I also would like something to be done about taxes,
but they are only going to go up with Hollande as President. I also
think people should be more involved in governemnt decisions.
 #4. I hope my vote has makes an influence!
 #5. Yes, about a week before voting I didn't though. I kept going
back and fourth between Hollande and Sarkozy. Eventually I ended up
going with Hollande.
 #6. Yes, I vote at every election. I like to be extremely involved in
big decisions that are going to effect my life and my family's life.


Person 3:
#1. I think a president should be able to steer the country towards a
just and humane society, and knows how to get the country there. Also,
honesty is very important. Do what you say you're going to do.
 #2. This is actually the first election I was allowed to take part in
because I am German and so I was a french citizen until now so I'm
very excited for this election.
 #3. Well for me , personally, a big thing is equality. I've been
living in France for 10 years and paying taxes but I couldn't vote, I
don't think that's very fair.
 #4. 100%. I think everyone's vote counts.
 #5. Yes, I'm voting for Sarkozy. I think he's done a fairly good job
these past 5 years and I'd like to see what he will do the next 5.
 #6. No, I couldn't vote befoe but I do intend to vote at every
election now that I'm able to.


Similarities and differences in France and US Government


Both has presidents but serve in different ways

  • Elected every 4 years by the electoral college (which is in turn elected by the popular vote based on state population)
  • Can sign bills into law
  • Can veto bills
  • Is commander-in-chief of the Armed Forces
  • Nominates judges for the Supreme Court
  • Responsible for many Executive Branch Appointments
  • Can grant pardons

  • Elected every 5 years by popular voted (used to have an electoral college, but that has since been dissolved)
  • Announces new laws, but does not create or sign them into law
  • Can dissolve French National Assembly
  • Is commander-in-chief of the Armies
  • Appoints the Prime Minister (but cannot dismiss him)
  • Appoints most officials
  • Can grant pardons
  • The differences between the governments do not stop simply with the heads of state. Both have extremely different basic structures.


What Could have been done differently is that our communication could have been stronger with each other. The collaboration could have gone more smoother. What really worked out was that we stayed in contact with each other for the most part sending emails back and fourth, However that could have gone more smoother then it did.  

One major tip I would give always work with your partners. Don’t let them do the majority of the work. If they end of leaving you for a long period of time do your best to contribute in making sure things go smoothly.



France election 2012: how the presidential poll worksHappens every 5 years
contains two rounds however who ever has the most votes in the 1st round wins
each of the candidates start out with 153, 000 votes from the state


Resources:


http://www.telegraph.co.uk/news/worldnews/europe/france/9209449/France-election-2012-how-the-presidential-poll-works.html

http://www.cosmopolitanservices.com/en/relocating-to-france-governmental-differences-between-france-and-america/menu-id-100044.html


Be the first to comment.

high functioning autism

Posted by Jesse Weinberg in Capstone - Latimer on Friday, May 25, 2012 at 4:49 pm
http://bit.ly/KRme1i
http://bit.ly/KRmy0f
http://bit.ly/KRmBZN
http://bit.ly/KMvMra

My topic was how does teens go through High School with having high Functioning Autism. In order to complete the project I had to develop questions to ask the students to help me go through this process. To understand the capstone process it takes a lot of researching, collaboration, Inquiry that are the main components of completing any project at Science leadership.


Be the first to comment.

10 percent project

Posted by Jesse Weinberg in Anatomy and Physiology - Best on Friday, May 25, 2012 at 1:09 pm
https://docs.google.com/presentation/d/1yyQwk9t8KURfgraf-P4Wz_nJZLIJh9zGZWM9PhHmSHM/edit


Tags: jesses 10 percent, x-rays
Be the first to comment.

Globalzation and Philadelphia connection

Posted by Jesse Weinberg in Globalization - Laufenberg on Thursday, May 24, 2012 at 11:09 pm
https://docs.google.com/open?id=0B479VBd-NGsHYWFWVVBra1M5Vjg


What I found challenging about this project was trying to find the right pictures to relate to globalization and having to explain it.  2 of the images that I found in my project wasn’t straight forward of how it related to globalization so I had to use the knowledge or information from what I know which was challenging.   The two images were a security camera and the Philabundance hunger relief center.

 

When going about or collecting the images I was trying to find things that was relevant and had a strong history relating back to globalization.  I just didn’t want to go use any random pictures. As previously stated I was just trying to find things that were relevant and showed a lot of history. 

 

            I really don’t have a favorite image.  Looking back it is really challenging to choose because each of these images represent something different and unique about each one.    With the images representing something and teaching something new about the history it is difficult to choose a favorite image.  

 

           

I would say Philadelphia is really prevalent is the evidence of globalization. Philadelphia is very diverse city.   Other Cities along with Philadelphia is very diverse.  People from other countries are sometimes forced to leave their countries to go find opportunities. In finding the opportunities people go to the US and spread out within every state. 

           

         

What I learned was that I had to remain patient with trying and figuring out what images I had to use and gather.  Once I was able to stay patient and calm with things I was able to get through things.   I’ve really learned that it takes many websites to find the best information about each of the images and that how some things are not straightforward. 


Be the first to comment.

France V.s Columbia

Posted by Jesse Weinberg in Globalization - Laufenberg on Thursday, March 22, 2012 at 2:54 pm

 

The 5-point framework was somewhat straightforward, however the stuff that was harder to find was the friendly trade partners or friendly neighbors.   For example when I was trying to find friendly neighbors for France that was not straightforward. I had to keep searching for different for websites. What helped me answer this was Wikipedia and I found out that there were unfriendly trade partners in the 1900’s however after this time period France did work out their issues with them. As of now there are France is friendly with a lot of trade partners.  The process that I took to do this benchmark was that I sometimes I used Wikipedia to gain the understanding to history and used other sites that branched off that site. Also what I did was that I had to read the heading of each website to see what was going to be useful.  In order to complete this benchmark the countries that I used was comparing France and Columbia. France is my election country and Columbia was used for a previous project to I just decided to use that information that was gathered.  I should have spent more time on this and made things more creative then I did.

Hist bm jesse weinberg pt1
View more presentations from jweinbergsla.
Hist bm jesse weinberg pt2
View more presentations from jweinbergsla.
Be the first to comment.

History Quater 2 Benchmark Reflection - Student Rights (See Sean Moss Page for Blog)

Posted by Jesse Weinberg in American Government - Laufenberg on Wednesday, January 25, 2012 at 12:01 pm
For my final benchmark in American Government I choose to do Freedom of Speech. Freedom of Speech is located in the first amendment. It is important to have freedom of speech because it allows the person how to express how they feel.  This is a right that not should be taken away from any one. Going back and doing this process I feel that more time should have been put into the project and the communication should have been alot better, however it is not a person fault if they do not get internet half the time.  Other then the technical problems I feel like my partner and I worked very well together and also I was keeping up with him to make sure the work was getting done in a timely matter.  How this could have improved was that we should have added more people then what we had. We should have gone to other schools and asked more of outside people. If i was to do this project again i would not change the process. what I learned is that you shouldn't take away people's freedom of speech and that everyone has a right to this. What went well with this is that it was turned in on a timely matter. The most interesting fact was that was defended in alot of cases. What i liked about the project was that it was creative and made us use out people. what i didn't like was that there was alot of technical problems with uploading
Be the first to comment.

english advertisment

Posted by Jesse Weinberg in Reading, Writing, and Rising Up - Rami on Friday, January 20, 2012 at 11:41 pm

http://dl.dropbox.com/u/1961082/advertizemnt%20.pdf

My advertisement is showing and explaining to kids that you don’t need fancy and expensive shoes to fit in with others. You should be happy for what you have. The majority of kids fall into the trap of buying these fancy and expensive shoes just so they can be popular.  In my opinion people should like you for you not the sneakers you have.   It should only matter on how the person is treated.  If a person is nice to you then be nice to them if not then not. If I was to do this benchmark again I would not change my process because it was an easy structure for me to do and I didn’t want to overwhelm myself with going through things.  The class’s feedback was very helpful in helping me with making a successful advertisement


Be the first to comment.

Lobbying Blog Post 4

Posted by Jesse Weinberg on Wednesday, December 21, 2011 at 9:52 am


Dear Mayor Nutter http://www.phila.gov/mayor and City Council, http://www.phila.gov/citycouncil/
As a Teen I’ve read different commentary on how the curfew law should be stricter. I support what has been done, however there should be other methods then public speaking. For example other methods that can be used are advertisement campaigns, and public service announcements these other methods could more effectively target everyone and hopefully reduce what is going on.  These other methods will include images and videos of teens harming and injuring innocent people.  After watching these videos this would make teens realize that they should not be doing what they are doing and become a better person latter on in life. It could also help them understand why the curfew in place.

Link to Video:

http://abclocal.go.com/wpvi/story?section=news/local&id=8364662
Some teens may still disobey the rules no matter what is said to them. Some of them may feel that this law is unfair and have a no care attitude and that they would do anything that they want to do in life. The curfew law needs to be more enforced then what it is now since some teens are still getting out of hand. However with the changes in the law things have improved.  It is unfortunate because people who don’t commit the crimes are also being affected. The curfew law can affect an average citizen, parents, teens, and City Council. For example how curfew can affect the average citizen is that they are worried whether their environment is safe to go out for a walk. The curfew law affects city council because they have to keep up on the teen’s behavior and if the curfew law is working when they have much important issues to work.  The curfew law can affect parents because it reflects on the way they raised their kids and whether they can be trusted or not.  This also affects the amount of effort the parents must make to make sure they kids follow the rules. The main purpose is to decrease the opportunity for people to do things that would get them in trouble and hopefully reduce crime.

Resources
:
http://www.edweek.org/ew/articles/2011/10/28/mct_pacurfew.html
http://www.phila.gov/mayor/
http://www.phila.gov/citycouncil/CouncilMembers.htm
http://blogs.phillymag.com/the_philly_post/2011/10/19/qa-independent-mayoral-candidate-wali-diop-rahman/
http://abclocal.go.com/wpvi/story?section=news/local&id=8364662
http://teens.lovetoknow.com/Facts_About_Teenagers_Curfews
Be the first to comment.

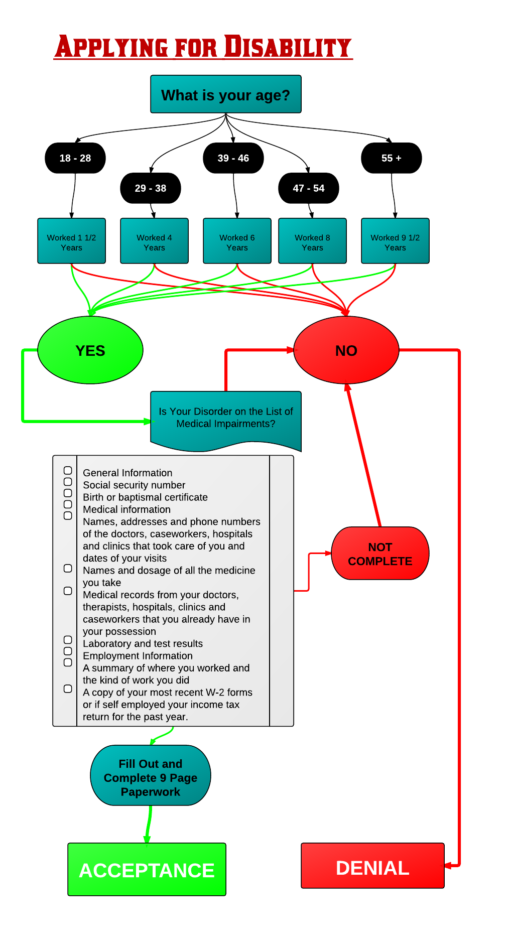
Disibility and Social Security

Posted by Jesse Weinberg on Wednesday, December 7, 2011 at 11:34 am
DisabilityAndSocialSecurity
DisabilityAndSocialSecurity
My partner and I did Social society and Disibility.   What we had to do was to research the process and the requirements of how to get disibility. From there we had to break down each of the steps that was required. We came up with certain questions to add within the process. From the questions you branch off and see if they meed the requirement.  my partner filled out the paper work from what i seen it was alot of information to go through. I would not change with the way it was flow charted. It will be easy to be followed. The systems become so complicated because there are more requirements that people required. Once I knew where I was going with this project it was fairly straight foward.

Be the first to comment.

lobby blog post three

Posted by Jesse Weinberg on Wednesday, November 23, 2011 at 10:35 am
medium_curfew
medium_curfew

 The status of the Curfew law in Philadelphia is it has been passed by city council, so I would say it was a good year. It is a good year because it passed on October 27th 2011. 14 out of 15 elected officials indicated support of the curfew law.  The curfew law is not a simple issue to get an agreement between citizens of that city. For example if you go up to 10 different people you would most likely hear different viewpoints from all of them on how they feel about the issue.  People who are against this law are were graduate students, activists, a former, public school teacher, and several frequent government critics, including MOVE member Pan Africa and Wali Rahman, an independent candidate for mayor who identified himself as part of the Black is Back Coalition. Despite these individuals being against it the curfew law was passed.

The stakeholders in the curfew law are average citizens, parents, teens, and city council themselves. The curfew law can affect these individuals in a lot of different ways. For example how curfew can affect the average citizen is that they are worried whether their environment is safe to go out for a walk. They do not want to be worried to leave the own house.  Curfew laws affect the parents because it would reflect on the way parents raise their kids whether they could be trusted or not.  Curfew affects teens because it tells them what time they have to be in and certain teens choose to disobey the rules and ruin it for the teens that don’t have anything to do with things.  The curfew law affects city council because they have to keep up on the teens behavior when they have much important issues to work upon instead of worrying about how teens act and behavior this shouldn’t be their responsibility.

Since there are no allies or decision makers to move the main focus is keeping the curfew law from being revisited and city council changing their minds about what they have now.  The main purpose is to decrease the amount of people getting in trouble with this law.

No one is working on this currently since this law has passed on October27th.  Since this law has been passed there would be no reason to coordinate.  The only thing you would have to do is to follow upon the story and if any issues come up they can be addressed if something occurs, then you can coordinate with someone.

A person that I can influence is the mayor  http://www.phila.gov/mayor/and City Council.   http://www.phila.gov/citycouncil/CouncilMembers.htmlThese are the two major people that are the most important to be influenced because you do not want them to go back and revisit making them change their mind about what is currently out there now.

As of now there is no time frame. There are no time frames because the law has passed October 27th 2011. If there was something that occurs you can address the issue in that time period.

As of now there are no key dates meetings, committee hearing, deadlines etc.  None of this is happening because the curfew law passed on October 27th. If something was to occur you could always address that issue when it happens then you can have a meeting or hearing about it.

Resources: http://abclocal.go.com/wpvi/story?section=news/local&id=8364662

here is a video to check out on this page as well 


People should watch this video because it would help parents make sure their child is safe before sending them out and them getting involved what it happening. (in website please check out)


http://www.edweek.org/ew/articles/2011/10/28/mct_pacurfew.html

http://www.phila.gov/mayor/

http://www.phila.gov/citycouncil/CouncilMembers.htm

http://blogs.phillymag.com/the_philly_post/2011/10/19/qa-independent-mayoral-candidate-wali-diop-rahman/


Michael Nutter51308
Michael Nutter51308
City_Council_2007
City_Council_2007
Be the first to comment.

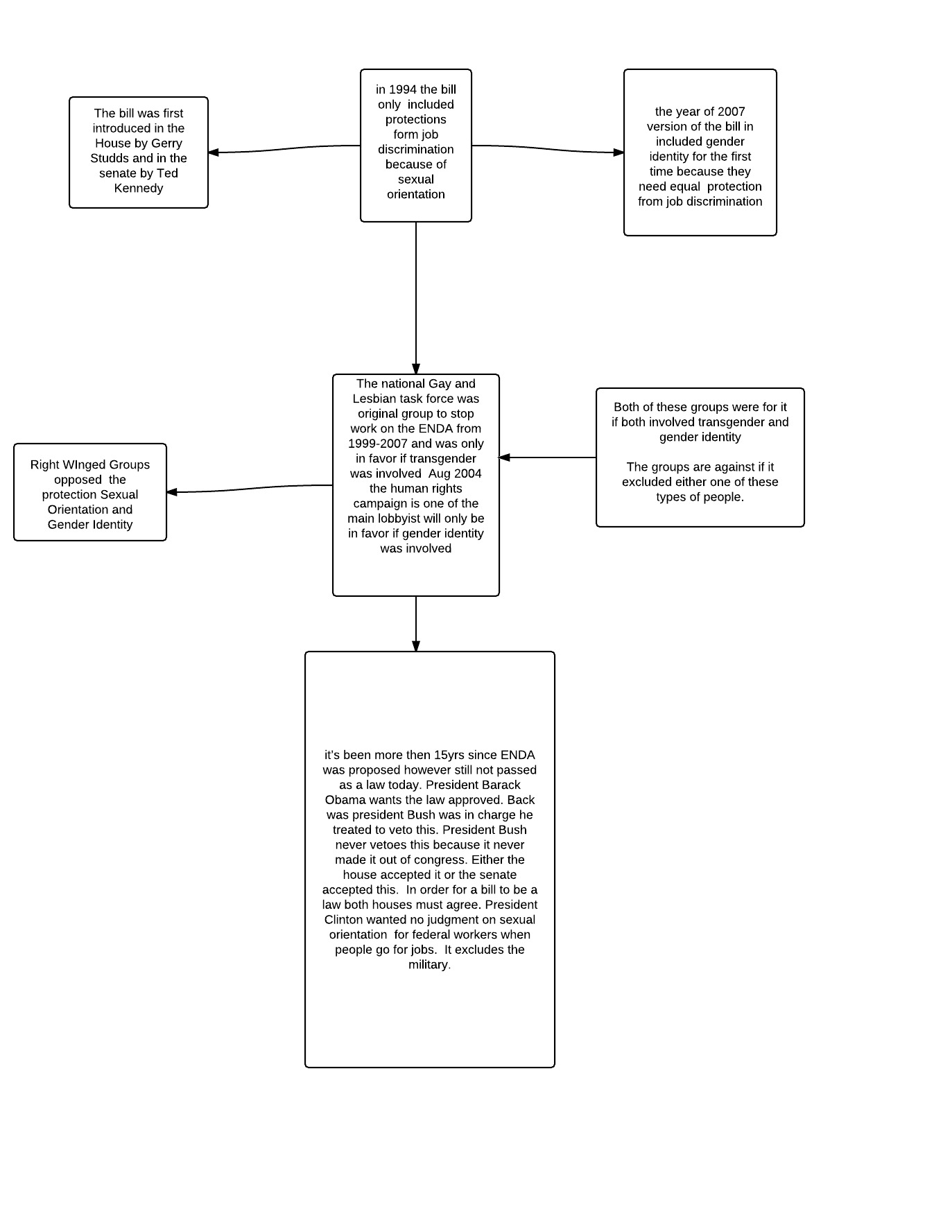
Non Discrimination act

Posted by Jesse Weinberg in American Government - Laufenberg on Thursday, November 10, 2011 at 12:34 pm

​sources 
http://sites.hrc.org/sites/passendanow/index.asp
http://www.nclrights.org/site/PageServer?pagename=issue_federallegislation_enda
http://www.aclu.org/hiv-aids_lgbt-rights/employment-non-discrimination-act
http://www.americanprogress.org/issues/2011/07/enda_faq.html

http://en.wikipedia.org/wiki/Employment_Non-Discrimination_Act


reflection:
Why I choose to the the Non Discrimination Act was because I feel that 
it is wrong that  judge people based on looks and their gender 
identity. equality is the most important thing to have. Not everyone 
understands how important equality is.
My method for choosing a flow map was because I thought It would be 
easier way to tell a story 
If I was to do this project again I would choose a different method 
then what I did and also staying more on top of things with the 
organization process.
The research of my bill taught me that it can be either passed or fail. 
In my case my bill kept getting re- introduced and brought into congress. 
As of today they are still fighting to pass the law officially. The 
process was harder then what I imagined.  
EmploymentNonDiscriminationACT
EmploymentNonDiscriminationACT
Be the first to comment.

Food Bm

Posted by Jesse Weinberg in Science and Society - Best on Wednesday, November 9, 2011 at 10:15 am
food slide .001
food slide .001
 
​

Own Reflection

 

Coming into the food unit I knew nothing about food.  I learned a lot of fascinating facts about food. For example 90% of our food is made from corn.  As I was watching the Food, Inc documentary I felt very bad for the ways that animals had to be brought in to be slaughtered.  As I was riding home on septa I was having a conversation with my dad and stated to him that I watched Food, Inc documentary and said,  “I feel bad about what happens to the animals as they get brought in to get slaughtered,” so his response to me was are you going to stop eating meat and become vegetarian?

 

As a response to this comment I stated, “I can never become vegetarian and that I will always be a meat eater and that it would be very difficult for me to cut this out, even though it is killing animals.” According to the 10 Biggest Issues with the Global Food System, most of the problems in the food system stem from one gigantic problem concentration of power, land, wealth, and political influence in the hand of a few large players who have gamed the system for their benefit.  Some changes I could make to my food choices are to eat healthier.  The impact of these could help me lose weight and not have the health problems I currently have now such as being over weight, and having high blood pressure.  Yes I would be willing to make these changes because I want to have a healthy life and not to have continuous health problems in life.

 

 

 

Food Recipe Analysis:

The recipe of Fudge Brownie contains at least 75% of processed foods and approximately 25% of whole foods. A pinch of salt is 1/16 of tsp and 147 mg of sodium. I cup of flour contains 440 calories.  Four eggs contain 280 calories. One teaspoon of baking powder has 440 mg of sodium. Two teaspoons of vanilla contain 0.8 mg sodium, 24 calories, and 1 g of sugar. One cup of butter is 112 calories, 880 mg sodium, and 112 g fat.  One 12-ounce bag of chocolate chips has 1,680 calories and 96 g of fat. 

With a “sugar high” you are going to have one of two reactions. You are going to feel either happy and energetic or nauseous and drowsy.  This is because the amount of sugar intake is increasing the amount of insulin in a person’s body. The insulin is trying to dominate the sugar in your blood. Salt is somewhat healthy for the body; however, the problem with salt is not the salt itself but the condition of the salt that influences the quality of the product. Salt is considered a healing process to the human body.  Flour can cause glucose levels to rise that can lead to obesity.  Eggs are very healthy, full of lots of vitamins, proteins, and fats, which is able to help a person lose weight by controlling your hunger for the rest of the day. Semisweet chocolate is healthier than dark chocolate because it contains less sugar, lowers blood pressure, decreases cholesterol levels and lowers the chance of heart disease.

 

 

 

 

 

Food Directions:

1 package semisweet chocolate chips

Cup of butter

Salt

Sugar

Eggs

Baking powered

Vanilla

Nuts

 

 

1.     Grease 9x13 inch baking pan: preheat oven to 375 degrees.

2.      Combine chocolate chips and butter in a large saucepan.

3.     Melt over low heat stirring, constantly, remove from heat. In a small bowl combine eggs, salt, sugar: blend well.  Add chocolate mixture blend well. Stir in flour, baking powder, and vanilla until well blended.

4.     Stir in nuts if desired.

5.     Pour into prepare pan bake 25 minutes  or until brownie begins to pull away from edge of pan.

6.     Let stand until cool. Cut into bars.


Work Cited:
http://ecosalon.com/the-10-biggest-issues-with-the-global-food-system/
http://www.fitday.com/fitness-articles/nutrition/healthy-eating/the-nutrition-of-semisweet-chocolate.html 
http://www.puristat.com/standardamericandiet/processedfoods.aspx 
http://www.puristat.com/standardamericandiet/processedfoods.aspx 
http://altmedangel.com/salt.htm
http://nutrition.about.com/od/askyournutritionist/f/eggs_protein.htm

Tags: Science & Society Benchmark 2011 E band
Be the first to comment.

GEORGE WASHINGTON'S PROS AND CONS AS A LEADER

Posted by Jesse Weinberg in Reading, Writing, and Rising Up - Rami on Monday, November 7, 2011 at 7:41 pm
georgewashington bm project

My topic for the rethinking history project was George Washington.   George Washington is very well known for being the first president of the United States, however there are things that I will be explaining that people don’t know much about.  His story has pros and cons as he contains a less obvious side about him.   

 

1 Comment

Court Case

Posted by Jesse Weinberg in American Government - Laufenberg on Saturday, November 5, 2011 at 9:06 pm

Issue: Whether a government official who acts as a complaining witness by presenting perjured testimony against an innocent citizen is entitled to absolute immunity from a Section 1983 claim for civil damages.

 

 

 

What Happened According to Supreme Court weighs whether victim of false grand jury testimony can sue for damages the supreme The justices heard arguments in an appeal from Charles Rehberg, an accountant who was indicted three times involving charges that he harassed doctors affiliated with a south Georgia hospital system. After the third outcome was rejected before the trial, Rehburg took legal action against the prosecutors and their investigator James Paulk. Rehberg made a case that he was influenced under investigation because of the hospital’s supporting relationship and that Paulk’s false grand jury statement directed to the accusation.  Paulk’s dispute that the grand jury is part of the judicial method, and that evidence should give equal rights within the trial. The argument came about in 2003. The search ultimately came back Rehberg.  Rehberg states that Dougherty County District Attorney was part of a search that was trying to set up Rehberg to make him guilty for committing the crimes. In the end The search ultimately came back that lead Rehberg.   The court would be in favor of presenting perjuired testimoney because it can eventually lead back to the person who committed the crimes.
Personal belief: I feel that That if you have Perjuried testimony against an innocent citizen it can eventually lead back to the person who committed the crime.


Tags: suspect 11....
Be the first to comment.

jesse's lobbying project part 2

Posted by Jesse Weinberg in American Government - Laufenberg on Thursday, October 20, 2011 at 4:05 am
ztm25718
ztm25718


 According to Philadelphia.Gov City Council website the person that represents me is Anna C. Verna who runs the district of number 2 that includes Center City, South, and South West Philadelphia.

 

My legislator Anna C. Verna would have voted on my issue in the past of curfew with it being a lot stricter. According To City Council City Of Philadelphia Life Liberty and You it states that she has be a strong supporter of curfew centers therefore should would want the curfew law to be more enforced then what it is now since teens get out of hand after being told what to do.

 

My representatives and I have in common that the curfew should be a lot stricter then what it. Teens should not be out late at night and ruin it for the people who don’t do anything at all. As previously stated from the first blog A first violation of Philadelphia's curfew law will result in the imposition of a $250 fine and/or community service. Parents are held responsible for the actions of their teens.  The fine for the first offense of breaking curfew is $300 and up to $500 for the second offense.

 

 

 

 

President Verna main policy was to make sure Philadelphia was well protected and making sure the needs were meet She is  involved with a lot of stuff. For example She has been a consistent supporter of wage and business tax reductions while remaining firmly committed to public services.



Anna C. Verna community is interest is making sure that they live by her ways in the past. such as
hard work, perseverance and integrity. She is a very powerful person who tends who made sure that they people’s needs were being met.  


resources:

 

http://www.phila.gov/citycouncil/AnnaVerna.html


 http://teens.lovetoknow.com/Facts_About_Teenagers_Curfews

VernaLG
VernaLG
Be the first to comment.

jesse's lobbying idea

Posted by Jesse Weinberg in American Government - Laufenberg on Monday, October 10, 2011 at 1:43 pm

What I am lobbying for is a stricter curfew instead of increasing in fines. Jail time should occur for repeating offenders who break this law. For example A first violation of Philadelphia's curfew law will result in the imposition of a $250 fine and/or community service. Parents are held responsible for the actions of their teens.  The fine for the first offense of breaking curfew is $300 and up to $500 for the second offense.

People who support the curfew would be all adults for example Polices, City Council, Mayor, Parents and many other adults out there.

People who don’t support the curfew is teens who think they can disobey rules when being told.

 



According to love to know.com/ facts about teenager curfewsOf the 72 cities that have daytime curfews, all showed a drop in truancy and daytime burglaries.

The motivation for me choosing the Curfew policy for teens was because this has been a re- occurring issue that is always talked about on the news day and day out. Teens still disobey the rules no matter what is said to them.  The majority of teens have a no care attitude and that they would do anything that they want to do in life


resources:

http://www.legalinfo360.com/2011/08/teens-arrested-breaking-new-philadelphia-curfew-law/

 

 

http://teens.lovetoknow.com/Facts_About_Teenagers_Curfews
images
images
large_09.15.08-STATEN-ISLAND-FERRY-ARRESTS
large_09.15.08-STATEN-ISLAND-FERRY-ARRESTS
Be the first to comment.

music blog post 2

Posted by Jesse Weinberg in Physics - Echols on Sunday, June 12, 2011 at 9:58 pm
At first I was going to make a flute or a guitar but then my group decided to do something with precussion so i just went along with the idea of precussion since we were going to be a precussion type band. All of our design is going to be made out of snapple bottoles. Just wanted to keep the idea simple so none of us get stress or overwhelmed about creating the musical instrument.
Be the first to comment.

Dramatic history of Phillies

Posted by Jesse Weinberg in American History - Herman on Friday, June 3, 2011 at 2:05 pm

phillies history
Be the first to comment.

musical instrument blog 1

Posted by Jesse Weinberg in Physics - Echols on Wednesday, May 25, 2011 at 4:52 pm

The instrument my group decided to focus on was either wind or percussion. Percussion instruments consist of everything you can hit with sticks. In percussion instruments the sound foundation is a pulsing covering. These instruments are known as membranophones or beating part of dense substances that is called idiophones. The percussionist usually makes these resources to pulse by beating them. This is where percussion comes from, but numerous of percussion instruments are played shaking, rubbing, or any other method that can make the sound within the percussion instrument. 

Since there are difficult behaviors in which the sound starting place tremble, a good number of percussion instruments do not have exact pitch. The majority of instruments that do have significant pitch are idiophones. The pitch of instruments relies on the quantity of substance that is beating. In all- purpose this means that the instruments should have a unique throbbing body for every note.   So I am either considering either chimes or a guitar but still undecided. Didn’t want to choose something that would have over whelmed me. still choosing between a guitar and chimes.

http://exhibits.pacsci.org/music/Instruments.html


Be the first to comment.

Civil Rights Act of 1964

Posted by Jesse Weinberg in American History - Herman on Tuesday, January 18, 2011 at 7:35 am
To visit my site download this zip file. Hope you enjoy- Jesse

Jesse Weinberg

Process paper

National history day

 

My Topic was how the process it took the Civil rights Law to sign into the act. I choose this topic because without this law beginning signed into place there would America would not look like the way it is formed today. A lot of things would be separated with individuals going to separate places due to their ethnicity and race. The majority of individuals do not realize how hard it was to get Freedom for African Americans and what had to be done.   Equality is the biggest issue that was around.   Equality was the biggest issue because people who believed in non -violence and got murdered just for trying to make peace.  Just because people believe in non- violence do they deserve to die just for trying to make changes in society? Some of the individuals that got murdered was MLK,  Gandhi just for believing in non- violence and making changes in society.  This made me realize that certain individuals can be really cruel to people and do things just for no reason just because they can but in the end they got what they deserved what was their death.  To this day I still wonder why people who try so hard to get what they have to be murdered just for no reason. Even though a law was signed and passed there is still people that are still prejudice towards other people.   The design I chose to do was a weebly. I choose to do a weebly because I thought it is the best way to organize information and the clearest way to present the information The way I went about going and doing research is that I went to different websites containing different information. One of the best websites I went to was the digital website which gave a lot of information. This one website helped me a lot for the project. It taught me a lot that I didn’t know about the civil rights act law being signed into law and also a lot of new information that I didn’t know about.  The civil rights law taught me a lot it taught me not to be judgmental towards others people and it taught me how hard you have to work to get want you want. Doing this research made me realize that certain individuals can be so cruel to others and that people have to ignore them and continue being who you are. Don’t let other bring down the person you are. Continuing and being that you are will have a positive effect in the long run.  Being an individual that brings other people down will have a negative impact on you latter down the road. People will have a difficult time understanding of this.  “ What Comes around Go around.”  As the saying goes. This saying plays a key factor in society. Most people don’t realize that this saying can play a major role down the road. 



 
Be the first to comment.

Andy&Jesse S Philly Benchmark

Posted by Jesse Weinberg in American History - Herman on Monday, November 8, 2010 at 10:11 am
Come visit our iWeb here. Hope you enjoy
Be the first to comment.
RSS
Science Leadership Academy @ Center City · Location: 1482 Green St · Shipping: 550 N. Broad St Suite 202 · Philadelphia, PA 19130 · (215) 400-7830 (phone)
×

Log In