• Log In
  • Log In
Science Leadership Academy @ Center City
Science Leadership Academy @ Center City Learn · Create · Lead
  • Students
    • Mission and Vision
  • Parents
  • Community
    • Mission and Vision
  • Calendar

Amber Altomare Public Feed

World of 100

Posted by Amber Altomare in Globalization - Laufenberg on Friday, February 10, 2012 at 8:11 am
chart_6
chart_6

 I was accurate for the hindu, Buddhist, and atheist aspects of religion. I guessed for these religions so my accuracy was just by chance but I think I was so inaccurate for the others because I haven't really ever thought about these things. I was surprised that the Urban and Rural dwellers are almost equal, I thought that since there was much more space rurally but less people to each space, much more people would live in cities. I guess the ages didn't really surprise me because the 15-64 gap is much wider than the other two classes. I thought I was going to be relatively correct but I wasn't so I don't know why. 


chart_5
chart_5
correct_class_average_and_my_answer_
correct_class_average_and_my_answer_
Be the first to comment.

Lobbying Blogpost #3

Posted by Amber Altomare in American Government - Laufenberg on Tuesday, January 31, 2012 at 12:19 pm

Curfew

This topic hasn't really been spoken about since the end of the summer. There was only one official who was against the curfew law but even she presented her thoughts on the other side of the argument saying that it may be necessary because of the Philadelphia parents who don't parent. Her name is Councilwoman Blondell Reynolds Brown. She is a spokes person for the kids in Philadelphia. The mayor has to decide about the Philadelphia curfew and everyone on the committee has to help make the full decision. 

Be the first to comment.

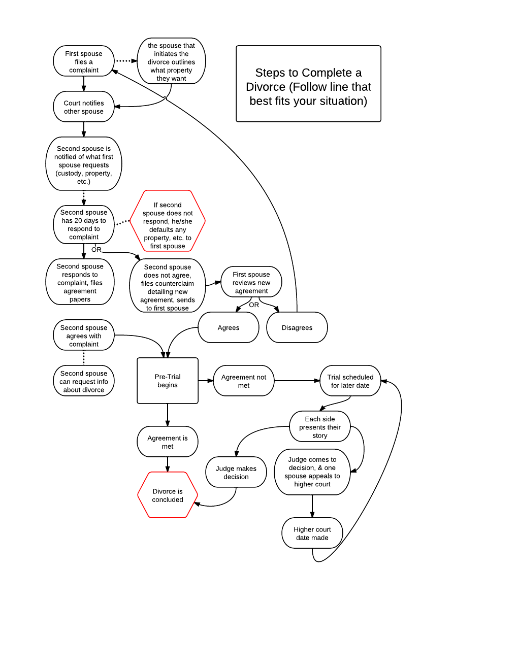
Divorce

Posted by Amber Altomare in American Government - Laufenberg on Tuesday, December 13, 2011 at 9:21 am
DivorcingTJ
DivorcingTJ


​https://www.lucidchart.com/documents/edit#4620-4cbc-4ed52379-a39e-47440a2e4f48?page=0

      I worked with TJ on completing the divorce process, we had to decide on what our lives consisted on that would be necessary to mention. Our process included these decisions and filling out the application process. The paperwork wasn't necessarily the paperwork used, just a summary of the most important points. The reason we used this was because the real paperwork costs money to use. If someone were to really be going through this process, they should discuss all of their assets in a relaxed form.
Be the first to comment.

Amber Altomare Lobbying Blogpost 2

Posted by Amber Altomare in American Government - Laufenberg on Tuesday, November 15, 2011 at 11:19 am
Councilwoman Blondell Reynolds Brown is the only person who stood up against the law of 17- curfew at the hearing. She represents the 2nd District. Blondell is very "for the children." Everything she fights against is with children in mind and what would be best. I think it is great that she is there to represent children because they cannot represent themselves. I am grateful that she is there to represent children because most people in politics are about business but what business do children bring in? They have no one there to fight for them and can't fight for themselves because they have little rights and no voice. 
Be the first to comment.

Amber Altomare Lobbying Blogpost 1

Posted by Amber Altomare in American Government - Laufenberg on Tuesday, November 15, 2011 at 11:11 am
I am lobbying for spending money to be used to create things that would entertain minors. My cause counters the new curfew law. I am against that law because I feel as though all minors should not be punished. There are plenty of well-behaved 17- people and they shouldn't be punished. Instead of this law, neighborhoods should be made in a way to give kids something to do so this wouldn't happen. I feel strongly about this topic because in the summer, I was stopped at 9:01 walking to a store where a friend's parents were and the officers threatened to bring us to the station, him being 18. Michael Nutter made this law and many others lobbied for. Against this law is councilwoman Blondell Reynolds Brown. Blondell would be on my side and I would lobby against Michael Nutter. This bill just became a law. 
Be the first to comment.

Amber Altomare Q1 Benchmark

Posted by Amber Altomare in Science and Society - Best on Tuesday, November 15, 2011 at 7:57 am
Screen Shot 2011-11-02 at 10.23.24 AM
Screen Shot 2011-11-02 at 10.23.24 AM
Pumpkin Bread

Ingredients:

2 cups of Flour

2 Teaspoons cinnamon

1 Teaspoon baking soda

1/4 Teaspoon Baking Powder

1/2 Teaspoon Salt

1 1/2 Cups Sugar

3/4 Cup Vegetable Oil

3 Large Eggs

1 Teaspoon Vanilla Extract

3 Cups of Pureed Pumpkin

 

Cooking Tools:

Measuring Cup

Teaspoon

Sifter (helpful but not required)

Large Mixing Bowl

9 by 5 by 3-inch loaf pan ( multiple smaller ones would suffice ) 

 

Directions:

Preheat the oven to 325°F

Sift together the flour, cinnamon, baking soda, and baking powder.

In a large mixing bowl, mix together the sugar, vegetable oil, eggs and vanilla extract. 

Combine the flour mixture and sugar mixture.

Mix well 

Coat not non-stick pans with butter and flour

Bake for an hour and 5 minutes.

Let cool for 15 minutes. 

 

How to Puree Pumpkins

Preheat the oven to 350°

Obtain a medium sized pumpkin

Quarter the pumpkin

Bake for 45 minutes

The skin should look shriveled (this makes it easy to pull off) 

Pull the skin off and put in a blender or food processor

If you are using a blender,  add a bit of water

You now have pureed pumpkin!

 

How to sift

To sift, either use a sifter or you could lay out a piece of wax paper and slowly release the flour and sprinkle other ingredients as you go along. You basically just want a flour mixture that isn't thickly packed.  

 

Calories: 205

 

Fat: 11 grams

 

Saturated Fat: 1 gram

 

Protein: 3 grams

 

Carbohydrates: 26 grams

 

Sugar: 12 grams

 

Fiber: 1 gram

 

Cholesterol: 35 milligrams

 

Sodium: 154 milligrams

 

 

Analysis:

The flour I used was America's Choice, it is manufactured by The Great Atlantic & Pacific Tea Company. The flour contains MSG, wheat, gluten and corn as allergens. Ingredients in the flour are Wheat Flour Bleached Enriched (Niacin, Iron Reduced, Thiamine Monoitrate (Vitamin B1), Riboflavin (Vitamin B2, Folic Acid (Vitamin AB)), and Barley Malted Flour. The only controversial ingredient listed is the Barley Malted Flour so I'm only going to look at this one closer. Barley Malted Flour is used for it's roots, they are made by the flour being sprouted and and then tampered with through water and heat and then dried. I couldn't find anything that said why it's bad or why food facts said it's controversial. The general conclusion for this flour is that it is not that bad for you.

The Cinnamon I used is made by Han-Dee-Pak and while there isn't anything to say about the ingredients of the cinnamon, it is the only ingredient, I will write about Han-Dee-Pak. The company started out family owned and is now owned by McCormick. McCormick is a huge franchise that just keeps buying more and more companies worldwide.  McCormick has been running since 1889. 

I used Arm & Hammer baking soda, which i find weird that Arm & Hammer makes items that could be used for baking and clothes detergent. Arm & hammer makes all kinds of deodorizers such as carpet cleaner, pool maintenance tablets, refrigerator air fresheners, and trash bags. This item contains sodium bicarbonate. This item worries me because there are warnings for stomach warnings. Children under 5 are not even supposed to consume it at all.  The baking soda is manufactured by Church & Dwight Co., Inc. This company is very centered around wildlife conservation awareness. Church & Dwight Co., Inc. was founded in 1846. They are the leading source of baking soda, also the only one I've ever heard of. Church & Dwight is in contract with XTRA, SUPER SCOOP, NICE'N FLUFFY, Unilever oral care, which brings CLOSE-UP and SPINBRUSH and Carter-Wallace, Inc., which entailed APRID and LAMBERT KAY. TROJAN, NAIR, and FIRST RESPONSE came with Armkel LLC. In house care, they are in contract with Orange Glo International, which owns OXI CLEAN, KABOOM, and ORANGE GLO. I wonder how Arm & Hammer thought it was a god idea to make an item used in baking and so many house products. I would like to know how closely these items are manufactured and how sure they are that their products are safe. 

I used Argos Baking Powder, this item contains sodium acid pyrophosphate, sodium bicarbonate, Corn starch and mono calcium phosphate. These products are all considered safe for food application. It is used to leaven breads and things. I found sodium bicarbonate to be a medicine that is used for heartburn and indigestion issues or "to make your blood or urine less acidic." I'm glad it does this but why is it used in an item I use to cook? Sodium bicarbonate is also the only ingredient in baking soda. I can't find anything for the company, There are some things that say something about retail but never goes in depth for the company. 

I used salt, in salt, there is sodium.

I'm pretty sure the eggs were probably made the bad way and not cage-free. 

The pumpkin I cut and pureed myself. There are alternatives like Libby's Pumpkin. I wanted to make this by myself because I wanted to learn how to do it. I'm sure that the pumpkin probably came from a pumpkin patch. It was kind of a large pumpkin so maybe it had some fertilizers and I'm sure pesticides. 

 

 

​http://www.wisegeek.com/what-is-barley-flour.htm

http://www.foodfacts.com/NutritionFacts/Dried-Spices/Spice-Classics-Ground-Cinnamon-337-oz/12856

http://www.mccormickcorporation.com/Corporate/layouts/companyHistory1970_1979.aspx

http://www.armandhammer.com/deodorization/landing.aspx?gclid=CIjRj7bHmqwCFcp65QodUQUUOg

http://www.foodfacts.com/NutritionFacts/Baking-Powder/Arm-Hammer-Baking-Soda-16-oz/11981

http://www.churchdwight.com/Company/index.asp

http://www.foodfacts.com/NutritionFacts/Baking-Powder/Argo-Baking-Powder-12-oz/47492

http://www.ccnt-phosphate.com/food-grade-phosphates/Sodium_Acid_Pyrophosphate_SAPP/

http://www.ncbi.nlm.nih.gov/pubmedhealth/PMH0000538/





                  In this unit, I have learned the importance of knowledge of the food industry because it is good to know what they are doing to what we consume. Almost nothing is natural and untouched and I believe this is a problem with society, especially the fact that we let it get this far. It's mostly greed, not need, that has brought us to this.. and laziness. The human race  is perfectly capable of making their own food, it's been done. We would just rather have someone else do it. I would like to grow my own food and eat it but my issue is that I don't eat enough vegetables so I probably wouldn't eat anything I grew. I'm not going to grow chicken either because I am not will-minded enough to kill and eat one so my life relies on the market. Darn. I already don't drink soda or eat chips. I really need to start making and eating my own dinners, though. My meals consist of cereal, no lunch and then frozen pizza or pasta. Definitely not the healthiest food choices.

​
Be the first to comment.

Amber Altomare Q1 Benchmark

Posted by Amber Altomare in American Government - Laufenberg on Monday, November 7, 2011 at 7:08 am


The bill I chose was completely irrelevant to my life, in Philadelphia we do not get wildfires. I figured this would be something good to focus on for that particular reason. I wanted to put my attention towards something I knew nothing about. I thought my bill would be really easy because it was a simple idea so I figured it would have simple topics as well. This was not the case because there was so little information about it. I wanted to present in a prezi because it could hold all of the information I wanted and show display it clearly. I would allot more time for this project if I had the chance because it really wasn't my main concern although it should have been. As I said, there wasn't a lot to focus on because there was so little information so I did what I could with what I had. 

Tags: American Government, Diana Laufenberg
Be the first to comment.

iKilled Ben Franklin

Posted by Amber Altomare in American History - Laufenberg on Wednesday, June 8, 2011 at 11:39 pm
Click here to learn about Benjamin Franklin's "death"
Be the first to comment.

ManipulateMe.

Posted by Amber Altomare in Advanced Art - Hull on Friday, May 6, 2011 at 1:52 pm
In this project, we are supposed to use an editing software and manipulate our pictures. I used Picasa. 

I took some of my pictures from my iPhoto but also some from my Flickr page.


    ​DSC_0769       Screen shot 2011-05-06 at 1.27.42 PM 

    DSC01800       Screen shot 2011-05-06 at 1.43.01 PM

    DSC_0124       DSC_0124
Be the first to comment.

1920's vs. 2011

Posted by Amber Altomare in American History - Laufenberg on Friday, April 15, 2011 at 11:25 am
​1920's 


images

image026

fashion1920s

1920s-inspired-vintage


Unknown



2010


amd_pauley-d

irina-lazareanu_13508230

2010_winter_clothing_high_quality_goods_thick_pile_of_new_everyday_heap_brought_little_cotton_padded_clothes.jpg_200x200

1012tmp1

Summer-and-Spring-2010-Fashion-Trends-for-Teens-Boyfriend-Shorts-2


Fashion was very important to the 1920's, as it is now. It was especially important to those in the business world or stardom. Today fashion has a huge impact on the world, it gives jobs all over from America to Milan to Italy. It influences what everyday business people and others wear. 
Summer-and-Spring-2010-Fashion-Trends-for-Teens-Boyfriend-Shorts-2
Summer-and-Spring-2010-Fashion-Trends-for-Teens-Boyfriend-Shorts-2
Be the first to comment.

Amber Altomare's Hand Sketch

Posted by Amber Altomare in Advanced Art - Hull on Tuesday, January 25, 2011 at 8:41 am
DSC_0169
DSC_0169
Be the first to comment.

Building History

Posted by Amber Altomare in American History - Laufenberg on Wednesday, November 17, 2010 at 4:14 pm

History benchmark - Large
Be the first to comment.

Chalk art

Posted by Amber Altomare in American History - Laufenberg on Monday, November 8, 2010 at 12:45 pm
Before Election Day, I made a chalk piece telling people to vote. 
Sup - Medium
Be the first to comment.

Election Day

Posted by Amber Altomare in American History - Laufenberg on Monday, November 8, 2010 at 12:10 pm
Amber Altomare
Election Day Interview and Chalk Voter Interest increaser
My First Project - Medium
Be the first to comment.
RSS
Science Leadership Academy @ Center City · Location: 1482 Green St · Shipping: 550 N. Broad St Suite 202 · Philadelphia, PA 19130 · (215) 400-7830 (phone)
×

Log In